开云手机平台1586A dcdc4.5V-28V降12V2A同步降压芯片
发布日期:2022-09-28 浏览次数:639
Features
• Wide 4.5V to 28V Operating Input Range
• 2A Continuous Output Current
• 500K Switching Frequency
• ECOT Mode Control with Fast Transient
Response
• Built-in Over Current Limit
• Built-in Over Voltage Protection
• Continuous Conduction Mode (CCM)
• Internal Soft-Start
• 100mΩ/50mΩ Low RDS(ON) Internal Power
MOSFETs
• Output Adjustable from 0.6
• No Schottky Diode Required
• Short Protection with Hiccup-Mode
• Integrated internal compensation
• Thermal Shutdown
• Available in SOT23-6 Package
• -40°C to +85°C Temperature Range
Applications
• Automotive Systems
• Network Terminal Equipment
• Security Monitoring Camera
• Printer Systems
• Industrial Power Systems
• Distributed Power Systems
General Description
The 开云手机平台1586A is a high frequency, synchronous, rectified, step-down, switch-mode converter with internal power
MOSFETs. It offers a very compact solution to provide a 2A continuous output current over a wide input supply
range, with excellent load and line regulation. ECOT force-CCM control operation provides very fast transient
response and easy loop design as well as very tight output regulation.
The 开云手机平台1586A requires a minimal number of readily available, external components and is available in a space saving
SOT23-6 package.
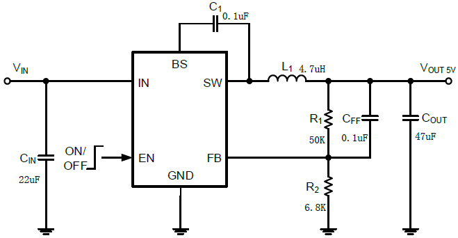
Typical Application Circuit

注:输入端靠近芯片对地加电解电容与105贴片电容对地,EN脚不用时上拉。
开云手机平台