开云手机平台1588B
16V 3A 500KHz ECOT Force-CCM Sync Step-Down Regulator
General Description
The 开云手机平台1588B is a high frequency, synchronous, rectified, step-down, switch-mode converter with internal power
MOSFETs. It offers a very compact solution to provide a 3A continuous output current over a wide input supply
range, with excellent load and line regulation. ECOT control operation provides very fast transient response and
easy loop design as well as very tight output regulation.
The 开云手机平台1588B requires a minimal number of readily available, external components and is available in a space saving
SOT23-6 package.
Features
• Wide 4.5V to 16V Operating Input Range
• 3A Continuous Output Current
• 500KHz Switching Frequency
• ECOT Mode Control with Fast Transient
Response
• Built-in Over Current Limit
• Built-in Over Voltage Protection
• Continuous Conduction Mode (CCM)
• Internal Soft-Start
• 70mΩ/50mΩ Low RDS(ON) Internal Power
MOSFETs
• Output Adjustable from 0.6V
• No Schottky Diode Required
• Short Protection with Hiccup-Mode
• Integrated internal compensation
• Thermal Shutdown
• Available in SOT23-6 Package
• -40°C to +85°C Temperature Range
Applications
• Digital Set-top Box (STB)
• Tablet Personal Computer (Pad)
• Flat-Panel Television and Monitor
• Wi-Fi Router / AP
• Digital Video Recorder (DVR)
• Portable Media Player (PMP)
• Cable Modem / XD开云手机平台
• General Purposes
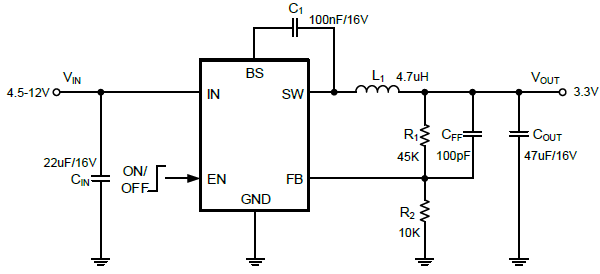
Typical Application Circuit
