开云手机平台9004内置MOS 降压型大功率LED 恒流驱动器
概述:
开云手机平台9004 是一款高效率,降压型高亮度LED 灯恒流驱动芯片。内置100V/12A功率MOS 管,尤其适合宽输入电压范围的LED 驱动。
开云手机平台9004 采用固定关断时间的峰值电流控制方式,其工作频率最高可达1MHz,可使外部电感和滤波电容体积减小,效率提高,节省PCB 面积。
关断时间最小为620ns,并可通过外部电容进行调节,工作频率也可根据用户要求进行调节。在EN端加PWM 信号,可调节LED 灯的亮度。
开云手机平台9004 通过调节外置电流检测电阻的阻值来设置流过LED 灯的电流,从而设置LED 灯的亮度,流过LED 灯的电流可从几十毫安到2.0 安培变化。
开云手机平台9004 采用ESOP-8封装。散热片内置接SW 脚。
特点:
内置100V功率管
宽输入电压范围:3.6V~100V
高效率:可高达92%
最大工作频率:1MHz
峰值电流采样电压:250mV
亮度可调:EN 端加PWM 信号
关断时间可调
内置电流采样前沿消隐电路
内置VDD 稳压管
应用领域:
平板显示器LED LED背光灯
LED电动自行车灯 LED摩托车灯 LED汽车灯
LED 射灯 LED强光手电筒
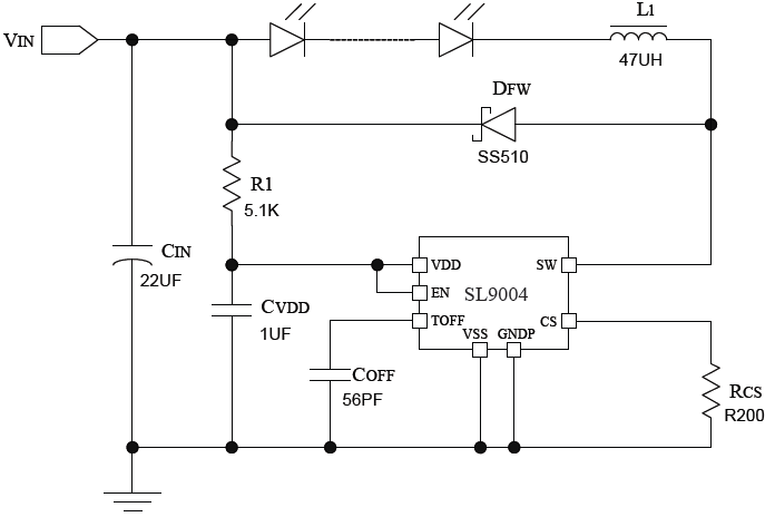
原理图:

更详细资料,请点击查看规格书!