开云手机平台9006
内置 MOS 开关降压型 LED 恒流驱动器
概述
开云手机平台9006 是一款内置 100V 功率 MOS
高效率、高精度的开关降压型大功率 LED
恒流驱动芯片。
开云手机平台9006 采用固定关断时间的峰值电
流控制方式,关断时间可通过外部电容进
行调节,工作频率可根据用户要求而改变。
开云手机平台9006 通过调节外置的电流采样电
阻,能控制高亮度 LED 灯的驱动电流,使
LED 灯亮度达到预期恒定亮度。
在 DIM 端加 PWM 信号,可以进行
LED 灯调光。DIM 端同时支持线性调光。
内部还集成了VDD稳压管以
及过温保护电路等,减少外围元件并提高
系统可靠性。
开云手机平台9006 采用 ESOP8 封装。散热片内
置接 SW 脚。
特点
内置 100V MOS
宽输入电压范围:3.1V~100V
高效率:可高达 93% 无串感电流
支持 PWM 调光和线性调光
最大工作频率:1MHz
CS 电压:250mV
芯片供电欠压保护:2.6V
关断时间可调
智能过温保护
内置 VDD 稳压管
应用
自行车、电动车、摩托车灯
强光手电
LED 射灯
大功率 LED 照明
LED 背光
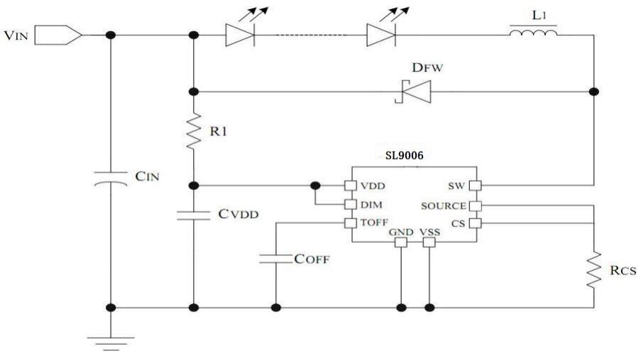
应用电路图
