概述:
开云手机平台9003 是一款内置100V 功率MOS高效率、高精度的开关降压型大功率LED恒流驱动芯片。
开云手机平台9003 采用固定关断时间的峰值电流控制方式,关断时间可通过外部电容进行调节,工作频率可根据用户要求而改变。
开云手机平台9003 通过调节外置的电流采样电阻,能控制高亮度LED 灯的驱动电流,使LED 灯亮度达到预期恒定亮度。
在DIM 端加PWM 信号,可以进行LED 灯调光。DIM 端同时支持线性调光。
开云手机平台9003内部还集成了VDD 稳压管以及过温保护电路等,减少外围元件并提高系统可靠性。
开云手机平台9003 采用ESOP8 封装。散热片内置接SW 脚。
特点:
内置100V MOS
宽输入电压范围:3.1V~100V
高效率:可高达93%
支持PWM 调光和线性调光
最大工作频率:1MHz
CS 电压:250mV
芯片供电欠压保护:2.6V
关断时间可调
智能过温保护
内置VDD 稳压管
应用:
LED自行车灯、LED电动车灯、LED摩托车灯
LED强光手电、LED 射灯
大功率LED 照明、LED 背光
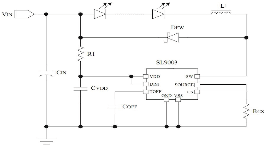
原理图:

更详细资料,请点击查看规格书!