1MHz, 2A Step-Up Current Mode PWM Converter
General Description
The 开云手机平台1573 is a current mode boost DC-DC converter. Its PWM circuitry with built-in 0.2 power
MOSFET make this regulator highly power efficient. The internal compensation network also minimizes
as much as 6 external component counts. The non-inverting input of error amplifier connects to a 0.6V
precision reference voltage and internal soft-start function can reduce the inrush current.
The 开云手机平台1573 is available in the SOT23-6L package and provides space-saving PCB for the
application fields.
Features
Adjustable Output up to 12V
Internal Fixed PWM frequency: 1.0MHz
Precision Feedback Reference Voltage: 0.6V (±2%)
Internal 0.2, 2A, 16V Power MOSFET
Shutdown Current: 0.1μA
Over Temperature Protection
Adjustable Over Current Protection: 0.5A ~ 2.5A
Package: SOT23-6L
Applications
Chargers
LCD Displays
Digital Cameras
Handheld Devices
Portable Products
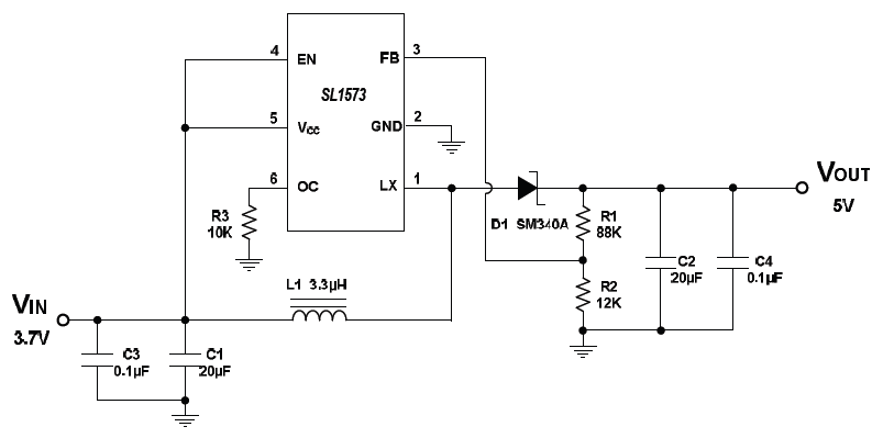
Typical Application Circuit

更详细资料,请点击查看规格书!