开云手机平台7160 5-50V线性恒流驱动器
产品描述:
开云手机平台7160是一款LED线性恒流驱动器,适用于5-50V 的输入电压范围。封装形式为ESOP8,该封装能承受的最大功耗是1.2W。
开云手机平台7160最大电流为1A。
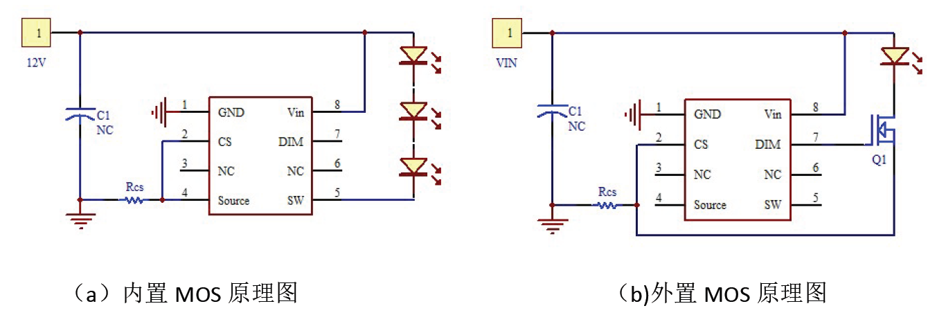
开云手机平台7160也可以外扩MOS,做到更大的输出电流。
开云手机平台7160支持PWM调光功能,可通过DIM 脚用PWM 信号调节LED 输出电流。
开云手机平台7160还有过温调节电流的功能。当芯片内部的温度达到130℃左右时,会自动调低输出电流。
产品特点:
宽输入电压范围:5V~50V
可外扩MOS提高输入电压
可设定电流范围:10mA~1000mA
可外扩MOS
PWM 调光
过温保护
CS 参考电压:300mV
ESOP8 封装
应用领域:
电动车,摩托车灯照明
汽车灯照明
手电筒
原理图:

更详细资料,请点击查看规格书!