产品简介
开云手机平台6119系列是以CMOS工艺制造的高精度,低噪音,高输入电压(达15V)的低压差线性稳压器。该系列
的稳压器内置固定的参考电压,误差修正电路,限流电路,相位补偿电路以及低内阻的MOSFET,达到高纹
波抑制,低输出噪音,快速响应低压差的性能。
开云手机平台6119系列兼容体积比钽电容更小的陶瓷电容,而且不需使用0.1μ F 的By-pass 电容,更能节省空
间,降低了成本。因具有高精度的输出稳定性,以及快速瞬态响应性能,从而能应付负载电流的波动,所
以特别适合应用在手持设备及射频产品上。
通过控制芯片上的CE脚,可将输出关断,关断输出后的静态电流只有0.1uA(Typ值),从而大大降低
了功耗。
产品特点
● 宽输入电压:1.8V~15V;
● 可选择输出电压:1.8V~5.0V;
● 高精度输出电压:±2.5%;
● 内置过流保护和负载短路保护;
● 带载能力强:当Vin=4.3V 且Vout=3.3V 时,Iout≥200mA;
● 兼容陶瓷电容;
● 封装形式:SOT89-5、SOT23-5
产品用途
● 智能手机/移动电话
● 数码相机/摄像机
● 电池供电设备
● 蓝牙及其他射频产品
● 便携式消费类设备
封装形式和管脚定义功能

极限参数

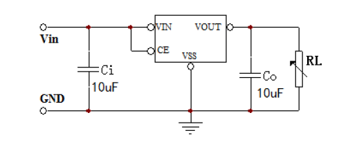
典型应用原理图

更详细资料 请联系销售。