描述:
开云手机平台8530C 是一款内置 100V 功率
NMOS 高效率、高精度的升压型大功率
LED 恒流驱动芯片。
开云手机平台8530C 采用固定关断时间的控制方
式,关断时间可通过外部电容进行调节,
工作频率可根据用户要求而改变。
开云手机平台8530C通过调节外置的电流采样电
阻,能控制高亮度 LED 灯的驱动电流,使
LED 灯亮度达到预期恒定亮度。在 EN 端
加 PWM 信号,还可以进行 LED 灯调光。
开云手机平台8530C内部集成了 VDD 稳压管,软
启动以及过温保护电路,减少外围元件并
提高系统可靠性。
开云手机平台8530C采用 ESOP8 封装。散热片内
置接 SW 脚。
特色:
启动电压2.5V
工作电压范围4.5V~24V
VFB反馈电压0.2V
线性与PWM调光控制
关机耗电电流最大6μA
固定工作频率300kHz
可调软启动时间
LED开路保护
过温保护
封裝SOP-8L(EP)
应用范围:
LED模組
显示器背光
LED车灯照明
手持式照明
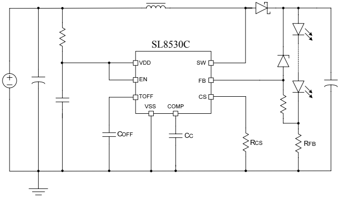
原理图:

更详细资料,请点击查看规格书!