开云手机平台8006 升压-降压型LED驱动器
概述:
开云手机平台8006 是一款宽输入输出电压范围的高精度、高效率的升降压型LED 恒流驱动控制芯片。
开云手机平台8006 采用电流模闭环控制方式,可实现高精度的恒流驱动。开云手机平台8006 工作频率可通过外接电容调整。
开云手机平台8006 内置逐周期限流保护,软启动,过温保护等功能,保证系统可靠性。
开云手机平台8006 内置调光脚,可通过CE 脚加PWM 信号进行LED 灯调光。
开云手机平台8006 采用特有的创新的专利电路架构,具有稳定可靠、动态响应快等优点,并能实现高精度、高效率升降压恒流驱动。
开云手机平台8006 采用SOP8 封装。
特点:
升降压LED 恒流驱动
高恒流精度:片内1%
优异的母线和负载调整率
宽输入电压范围:5V~100V
输出电流3A 以上
高效率:可高达93%
工作频率可调
智能过温保护
软启动
内置VDD 稳压管
应用:
LED 汽车灯
LED 摩托车、LED电动车灯
LED 照明
LED 背光
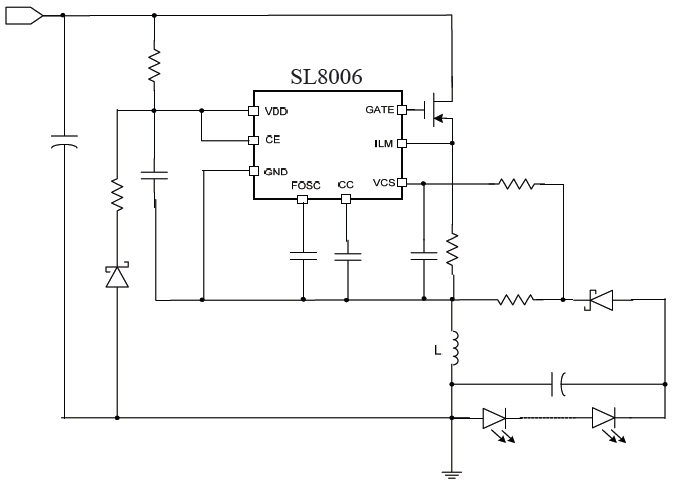
原理图:

更详细资料,请点击查看规格书!