概述:
开云手机平台4056是一款单节锂离子电池恒流/恒压线性充电器,采用底部带散热片的SOP8封装以及简单的外部应用电路,非常适合便携式设备应用,适合USB电源和适配器电源工作,内部采用防倒充电路,不需要外部隔离二极管。热反馈可对充电电流进行自动调节,以便在大功率操作或高环境温度条件下对芯片温度加以限制。
开云手机平台4056充电截止电压为4.2V,充电电流可通过外部电阻进行设置。当充电电流降至设定值的1/10时,开云手机平台4056将自动结束充电过程。
当输入电压被移掉后,开云手机平台4056自动进入超低功耗待机状态,将待机电流降至 1uA 以下。开云手机平台4056 在有输入电源时也可置于停机模式,从而将工作电流降至 40uA。
特点:
最大充电电流:1A
无需MOSFET、检测电阻器和隔离二极管
智能热调节功能可实现充电速率最大化
智能再充电功能
预充电压:4.2V±1%
C/10充电终止
待机电流40uA
BAT超低自耗电1uA
2.9V涓流充电阈值
单独的充电、结束指示灯控制信号
封装形式:SOP8(带散热底座)
应用:
手机、PDA、MP3/MP4
蓝牙耳机、GPS、电子词典
移动电源、充电座
数码相机、Mini音响等便携式设备
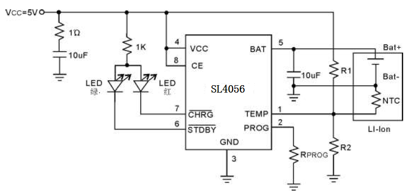
原理图:

详细规格书,请联系销售!