概述:
开云手机平台8530A是一款高效率、高精度的升压型大功率LED 恒流驱动控制芯片。
开云手机平台8530A内置高精度误差放大器,固定关断时间控制电路,恒流驱动电路等,特别适合大功率、多个高亮度LED 灯串恒流驱动。
开云手机平台8530A采用固定关断时间的控制方式,关断时间可通过外部电容进行调节,工作频率可根据用户要求而改变。
开云手机平台8530A通过调节外置的电流采样电阻,能控制高亮度LED 灯的驱动电流,使LED 灯亮度达到预期恒定亮度。在EN 端加PWM 信号,还可以进行LED 灯调光。
开云手机平台8530A内部集成了VDD 稳压管,软启动以及过温保护电路,减少外围元件并提高系统可靠性。
开云手机平台8530A采用SOP8 封装。
特点:
宽输入电压范围:3.6V~100V
高效率:可高达95%
最大工作频率:1MHz
CS 限流保护电压:250mV
FB 电流采样电压:250mV
芯片供电欠压保护:3.2V
关断时间可调
智能过温保护
软启动
内置VDD 稳压管
应用:
LED 灯杯
电池供电的LED 灯串
平板显示LED 背光
大功率LED 照明
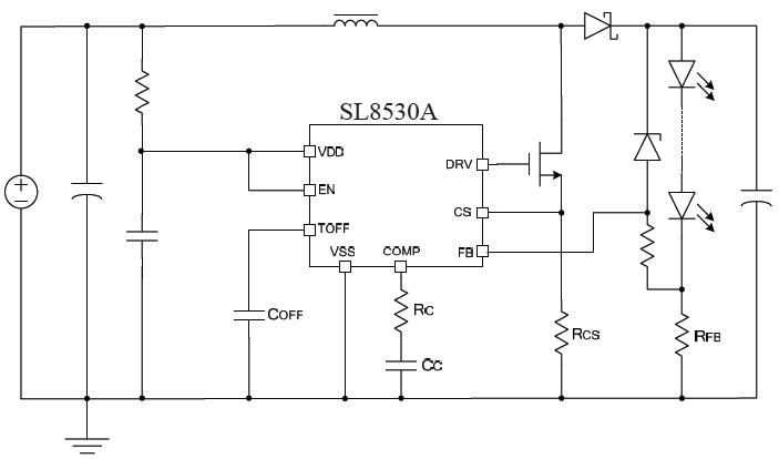
原理图:

更详细资料,请点击查看规格书!