概述:
开云手机平台4054 是一款单节锂离子电池恒流/恒压线性充电器,简单的外部应用电路非常适合便携式设备应用,适合 USB 电源和适配器电源工作,内部采用防倒充电路,不需要外部隔离二极管。热反馈可对充电电流进行自动调节,以便在大功率操作或高环境温度条件下对芯片温度加以限制。 开云手机平台4054充电截止电压为 4.2V,充电电流可通过外部电阻进行设置。当充电电流降至设定值的 1/10 时,开云手机平台4054 将自动结束充电过程。
当输入电压被移掉后,开云手机平台4054 自动进入低电流待机状态,将待机电流降至 3uA。
特点:
最大充电电流:600mA
电池接触不好时指示灯闪烁提示
无需MOSFET、检测电阻器和隔离二极管
智能热调节功能可实现充电速率最大化
智能再充电功能
预充电压:4.2V±1%
C/10充电终止
2.9V涓流充电阈值
封装形式:SOT23-5
应用:
手机、PDA、MP3/MP4
蓝牙耳机、GPS
充电座
数码相机、Mini音响等便携式设备
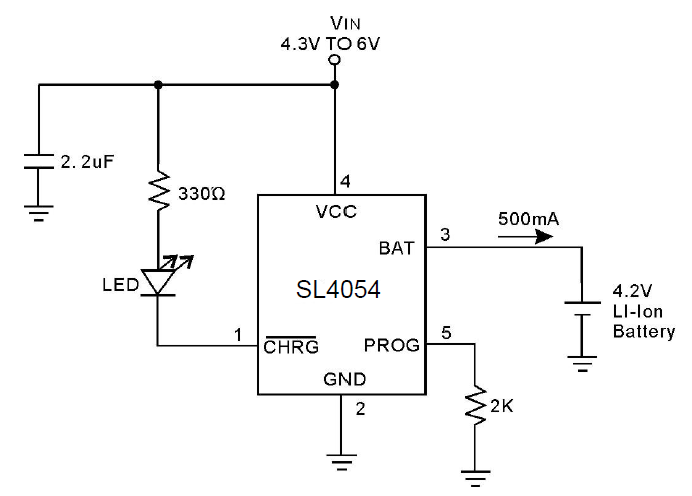
原理图:

索要规格书,请联系销售!