开云手机平台1588C
18V/2A 600KHz 0.6VFB Synchronous DCM Converter
General Description
The 开云手机平台1588C is a low EMI signature, synchronous, step-down, switch-mode converter with internal power
MOSFETs.It offers a very compact solution to provide 2A continuous current over a wide input supply range,
with excellent load and line regulation. 开云手机平台1588C achieves low EMI signature with well controlled
switching edges. Fault condition protection includes programmable-output over-voltage protection, Constant on
time Mode, and thermal shutdown.开云手机平台1588C requires a minimal number of readily available standard external
components. It is available in SOT23-6 package.
Features
• Wide 4.3V to 18V Operating Input Range
• 100/70mΩ Low RDSON Internal MOSFETs
• 2A Continuous Output Current
• Output Adjustable from 0.6V
• 600KHz Switching Frequency
• 93% Duty cycle max
• Short Protection with Hiccup-Mode
• Thermal Shutdown
• Built-in Over Current Limit
• COT Mode
• Integrated internal Soft-Start
• M开云手机平台3 Package Level
Applications
• Automotive Entertainment
• IoT Applications
• Wireless and D开云手机平台 Modems
• Digital Still and Video Cameras
• Computer Entertainment
• Portable Instruments
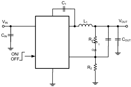
Simplified Application Circuit
