dc-dc4.5V-36V转28V、15V、12V、5V、3.3V2A同步降压转换器
发布日期:2022-09-28 浏览次数:992
dcdc4.5V-36V转28V2A电源芯片
dcdc4.5V-36V转15V2A恒压IC
dcdc4.5V-36V转12V2A降压IC
dcdc4.5V-36V转5V2A电源IC
dcdc4.5V-36V转3.3V2A稳压芯片
General Description
The 开云手机平台1588H a low EMI signature, asynchronous, step-down, switch-mode converter with internal power MOSFETs.
It offers a very compact solution to provide a 2A continuous current over a wide input supply range, with excellent load
and line regulation. S L1588H achieves low EMI signature with well controlled switching edges. Fault condition
protection includes programmable-output over-voltage protection, Constant on time Mode, and thermal shutdown.
开云手机平台1588H requires a minimal number of readily available standard external components. It is available in SOT23-6
package.
Features
• Wide 4.5V to 36V Operating Input Range
• 2.0A Continuous Output Current
• 500KHz Switching Frequency
• Short Protection with Hiccup-Mode
• Built-in Over Current Limit
• Programmable Output Over-Voltage Protection
• DCM Mode for High Efficiency in Light Load
• Integrated internal Soft-Start
• 120/80mΩ Low RDS(ON) Internal MOSFETs
• Output Adjustable from 0.6V
• Low EMI Signature
• 99% Duty cycle
• Integrated internal compensation
• Thermal Shutdown
• Available in SOT23-6 Package
• Constant on time Mode
Applications
• Automotive Entertainment
• Wireless and D开云手机平台 Modems
• Computer Entertainment
• Power Supply for Car Chargers
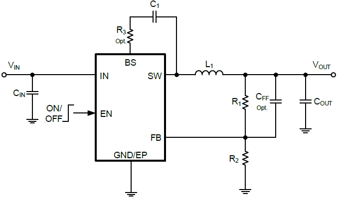
Typical Application Circuit

开云手机平台