开云手机平台3036&开云手机平台3036H 电动车摩托车10-100V 供电 GPS-4.2V3A 模组供电
发布日期:2022-09-20 浏览次数:638
面向电瓶车摩托车两轮出行位置管理需求,结合智能硬件和位置服务平台提供整体解
决方案,满足实时定位、历史轨迹、地理围栏、监控报警等功能需求。

概述
开云手机平台3036 是一款支持宽电压输入的开关降压型DC-DC,芯片内置100V/5A功率MOS,最高输入电压90V。开云手机平台3036具有低待机功耗、高效率、低纹波、优异的母线电压调整率和负载调整率等特性。支持大电流输出,输出电流可达2A以上。
开云手机平台3036 同时支持输出恒压和输出恒流功能。开云手机平台3036采用固定频率的PWM控制方式,典型开关频率为140kHz。轻载时会自动降低开关频率已获得高转换效率。
开云手机平台3036 内部集成软启动以及过温保护电路,输出短路保护,限流保护等功能,提高系统可靠性。开云手机平台3036采用ESOP8封装,散热片内置接Vin脚。
特点
宽输入电压范围:8V~90V
输出电压从4.2V到30V可调
支持输出恒压恒流
支出输出12V/2A,5V/2A
高效率:可高达96%
工作频率:140kHz
低待机功耗
内置过温保护
内置软启动
内置输出短路保护
应用
电动车GPS追踪器
太阳能供电恒压源
电动车汽车车载用电设备、电动自行车速度里程表供电、电瓶车仪表供电
扭扭车、卡车大功率警示灯供电
POE交换机及POE分离器3.3V2A供电
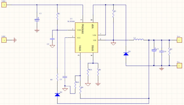
开云手机平台3036&开云手机平台3036H 12-72V 车载定位器4.2V3A 供电原理图


开云手机平台3041 GPS 4.2V 3A 电源模块芯片工作波形图

开云手机平台3041 GPS 4.2V 3A 电源模块芯片纹波图

开云手机平台