DC-DC100V、3A电源芯片 8-20多串锂电池BMS系统供电芯片
发布日期:2022-09-20 浏览次数:759
电池管理系统系统(BMS)的主要功能是监控电池的工作状态(电池的电压、电流和温度)、预测动力电池的电池容量(SOC)和相应的剩余行驶里程,进行电池管理以避免出现过放电、过充、过热和单体电池之间电压严重不平衡现象,最大限度地利用电池存储能力和循环寿命。 电池组BMS可以对电芯充、放电进行自动的智能管理,保障使用中电芯电压与容量的一致性,进一步提高了电池安全性能,为用户提供更加安全可靠的电动车产品。

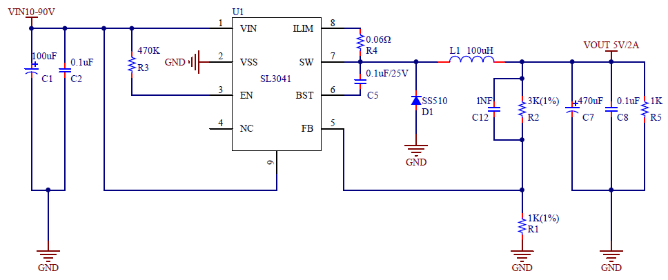
针对电动8串至20串锂电池车电池包管理BMS系统供电方案开云手机平台3041可支持3A大电流,同时具备使能脚(EN)关断芯片,让电路处于低功耗uA级别,电池使用更持久。
产品概述
开云手机平台3041 是一款内部集成有功率MOSFET管可设定输出电流的降压开关稳压器。可工作在宽输入电压范围具有优良的负载和线性调整。宽范围输入电压(10V至100V)可提供最大3A电流的高效率输出,可在移动环境输入的条件下实现各种降压型电源变换的应用。
开云手机平台3041 安全保护机制包括逐周期峰值限流、软启动、输出短路保护和过温保护。
开云手机平台3041 外围电路简单,封装采用ESOP8
产品特点
3A输出峰值电流
过热保护
10V至100V宽工作电压范围
软启动
内置功率MOSFET
输出短路保护
110kHz固定开关频率
>90%的效率
外置限流保护
输出电压1.25至50V可调
逐周期过流保护
采用ESOP8封装
产品应用
高电压功率转换
电动车车载设备
汽车系统
平衡车
电池供电系统
工业电力系统
产品应用图

开云手机平台