开云手机平台3036 及开云手机平台3036H 输入8-120V 用于汽车、摩托车、 电动车5V-USB 充电口方案
发布日期:2022-09-20 浏览次数:693
开云手机平台3036 及开云手机平台3036H 针对新国标48V 电动车前装
5V2.1A-USB 充电口方案

电瓶车常规的蓄电池组有铅酸蓄电池、锂电池、镍镉电池、镍氢电池等;电池组的标
称电压有24V/36V/48V/60V/72V/84V/96V 等。采用森利威尔10-100V 耐压的电源芯片
开云手机平台3041 及开云手机平台3036&开云手机平台3036H 可高效率转换成5V2.1A 给手机、音箱等外部设备供电。
概述
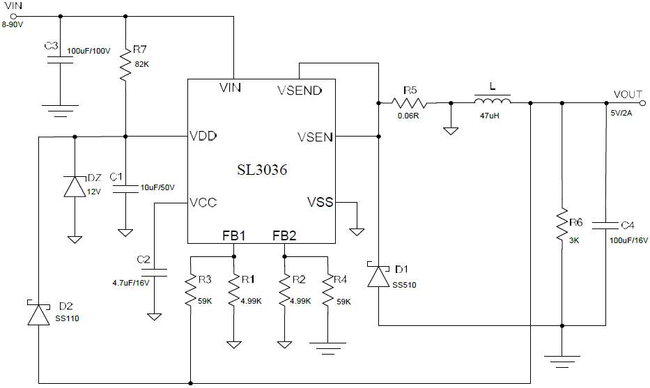
开云手机平台3036 是一款支持宽电压输入的开关降压型DC-DC,芯片内置100V/5A 功率MOS,
最高输入电压90V。开云手机平台3036 具有低待机功耗、高效率、低纹波、优异的母线电压调整率和
负载调整率等特性。支持大电流输出,输出电流可达2A 以上。
开云手机平台3036 同时支持输出恒压和输出恒流功能。开云手机平台3036 采用固定频率的PWM 控制方
式,典型开关频率为140KHz。轻载时会自动降低开关频率以获得高转换效率。
开云手机平台3036 内部集成软启动以及过温保护电路,输出短路保护,限流保护等功能,提高
系统可靠性。开云手机平台3036 采用ESOP8 封装,散热片内置接VIN 脚。
特点
宽输入电压范围:8V~90V
输出电压从4.2V 到30V 可调
支持输出恒压恒流
支持输出12V/2A,5V/2A
高效率:可高达96%
工作频率:140KHz
低待机功耗
内置过温保护
内置软启动
内置输出短路保护
应用
电动车GPS 追踪器
太阳能供电恒压源
电动汽车车载用电设备、电动自行车速度里程表供电、电瓶车仪表供电
扭扭车、卡车大功率警示灯供电
开云手机平台3036 及开云手机平台3036H 12-72V 电动车摩托车5V2.1A-USB 口
手机供电方案

应用产品展示

开云手机平台