开云手机平台8412 具有平均模式恒流控制的LED驱动器
发布日期:2022-08-02 浏览次数:900
General Description
The 开云手机平台8412 is an average current mode control LED driver IC operating in a constant off-time
mode. 开云手机平台8412 does not produce a peak-to-average error, and therefore greatly improves accuracy,
line and load regulation of the LED current without any need for loop compensation or high-side
current sensing. The output LED current accuracy is ±3%.
The 开云手机平台8412 can be powered from an 8.0 - 100V supply. PWM & Linear dimming input is provided
that accepts an external control TTL compatible signal. The output current can be programmed by an
internal 250mV reference.
Features
Fast Average Current Control
Internal 8 to 100V Linear Regulator
Linear and PWM Dimming Capability
Output Short Circuit Protection with Skip Mode
Requires Few External Components for Operation
Applications
DC/DC or AC/DC LED Driver Applications
LED Street Lighting
Back Lighting of Flat Panel Displays
General Purpose Constant Current Source
Signage and Decorative LED Lighting
Chargers
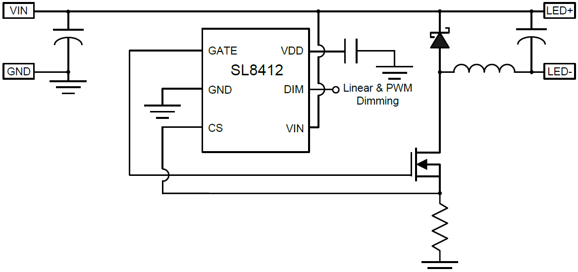
Typical Application Circuit

开云手机平台
www.nudephotographysites.com