开云手机平台9058 150V降压型LED恒流驱动芯片
发布日期:2022-08-02 浏览次数:904
150V降压恒流芯片
宽耐压150V降压恒流IC
LED调光IC
支持100%-50%分档调关IC
概述
开云手机平台9058 是一款高效率、高精度的降
压型大功率LED 恒流驱动控制芯片。
开云手机平台9058 采用固定频率的平均电流控
制方式,具有优异的负载调整率和线性调
整率。
开云手机平台9058 通过调节外置的电流采样电
阻,能控制高亮度LED 灯的驱动电流,使
LED 灯亮度达到预期恒定亮度。
开云手机平台9058 支持线性调光,可通过CS 端
进行调光。
开云手机平台9058 集成电高低亮功能,可通过
HL 脚选择高亮或低亮工作模式。
开云手机平台9058 内部集成了VDD稳压管以及
过温保护电路,减少外围元件并提高系统
可靠性。
开云手机平台9058 采用SOT23-6 封装。
特点
◆宽输入电压范围:8V~150V
◆高效率:可高达93%
◆支持线性调光
◆支持高低亮模式
◆工作频率:140KHz
◆CS 电压:200mV
◆芯片供电欠压保护:4.1V
◆智能过温保护
◆内置VDD 稳压管
应用领域
◆LED 汽车大灯
◆自行车、电动车、摩托车灯
◆强光手电
◆LED 射灯
◆大功率LED 照明
◆LED 背光
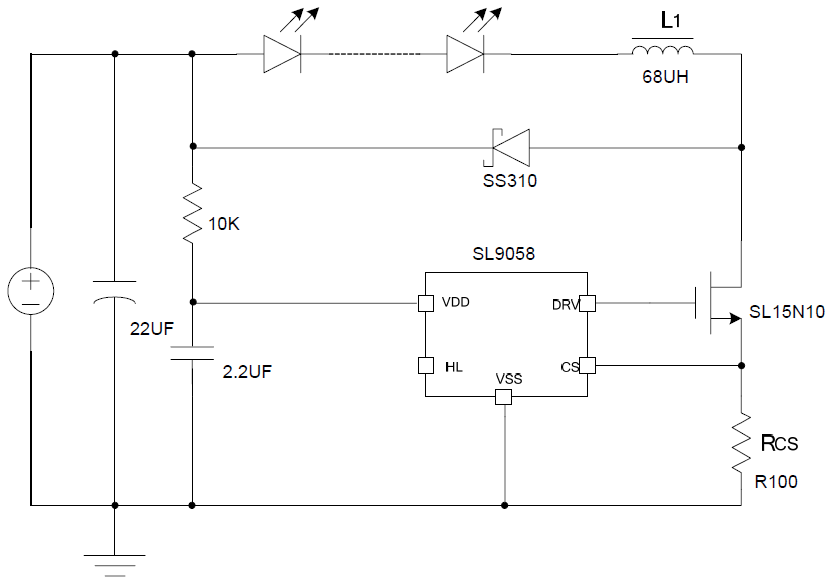
电路图

开云手机平台
www.nudephotographysites.com