开云手机平台B628 2V-24V 2A dcdc升压恒压芯片
发布日期:2022-07-25 浏览次数:904
内部4A限流、自动调频、内置80mΩ功率管
概述
The 开云手机平台B628 is a constant frequency, 6-pin SOT23 current mode step-up converter intended for small, low power applications. The 开云手机平台B628 switches at 1.2MHz and allows the use of tiny, low cost capacitors and inductors 2mm or less in height. Internal soft-start results in small inrush current and extends battery life.
The 开云手机平台B628 features automatic shifting to pulse frequency modulation mode at light loads. The 开云手机平台B628 includes under-voltage lockout, current limiting, and thermal overload protection to prevent damage in the event of an output overload. The 开云手机平台B628 is available in a small 6-pin SOT-23 package.
特点
• Integrated 80mΩ Power MOSFET
• 2V to 24V Input Voltage
• 1.2MHz Fixed Switching Frequency
• Internal 4A Switch Current Limit
• Adjustable Output Voltage
• Internal Compensation
• Up to 28V Output Voltage
• Automatic Pulse Frequency Modulation
Mode at Light Loads
• up to 96% Efficiency
• Available in a 6-Pin SOT23-6 Package
应用
• Battery-Powered Equipment
• Set-Top Boxed
• LCD Bais Supply
• D开云手机平台 and Cable Modems and Routers
• Networking cards powered from PCI
or PCI express 开云手机平台ots
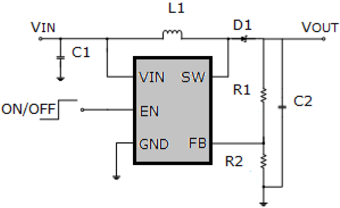
原理图
