开云手机平台4006 10A电流模式非同步PWM升压转换器
发布日期:2022-07-26 浏览次数:554
升压恒压芯片
DCDC升压电路
非同步升压恒压
内置15mΩ 14V MOSFET、过流点可调2A-10A
概述
The 开云手机平台4006 is a current mode boost DC-DC converter. It is PWM circuitry with built-in 15mΩ
power MOSFET make this regulator highly power efficient. The non-inverting input of error amplifier
connects to a 1.2V precision reference voltage. Current mode control and external compensation
network make is easy and flexible to stabilize the system.
The 开云手机平台4006 is available in the SOP-8L(EP) package to fit in space-saving PCB for the
application fields.
特点
Supply Voltage Operating Range: 2.7V to 12V
Adjustable Output up to 13V
Internal Fixed PWM frequency: 400KHz
Precision Feedback Reference Voltage: 1.2V (±2%)
Internal 15mΩ, 10A, 14V Power MOSFET
Shutdown Current: 1μA (Max.)
Over Temperature Protection
Internal Soft Start Function
Adjustable Over Current Protection: 2A ~ 10A
Package: SOP-8L(EP)
应用
Chargers
LCD Displays
Digital Cameras
Handheld Devices
Portable Products
Power Bank
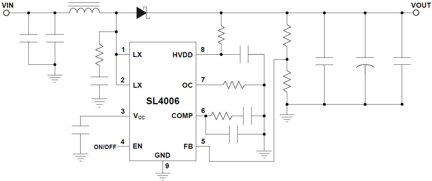
原理图

开云手机平台
www.nudephotographysites.com