DCDC方案 4.5-80降压12V、5V、3.3V2A开关降压型转换器
发布日期:2022-09-23 浏览次数:749
dcdc80V降压12V2A降压芯片
dc-dc80V降压5V2A电源IC
DC-DC80V降压3.3V恒压方案
描述:
开云手机平台0450HV是单片集成带可设定输出电流的开
关型降压转换器,可在宽输入电压范围提供1.2安培
的持续输出电流,具有优良的负载和线性调整度。
最大输出电流可通过外接高精度取样电阻来设
定。
安全保护机制包括每周期的峰值限流、内部软启
动和温度保护。
开云手机平台0450HV需
要非常少的常规外围器件。采用8脚
的SOP8封装。
特性:
●宽输入电压:4.5V到80V
●输出电压可从0.8V到30V
●集成110mΩ的功率开关
●最高达90.5%的能效在0.5A @ Vo=5V
●固定200K频率
●热保护
●每周期电流保护
●SOP8 封装
应用:
●电动车电源适配器
●汽车点烟器适配器
●独轮车
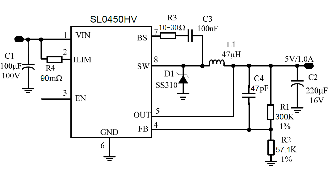
典型应用图

开云手机平台