开云手机平台3041 高耐压DC-DC100V降压恒压电源芯片,电动车控制器专用方案
发布日期:2022-09-19 浏览次数:878
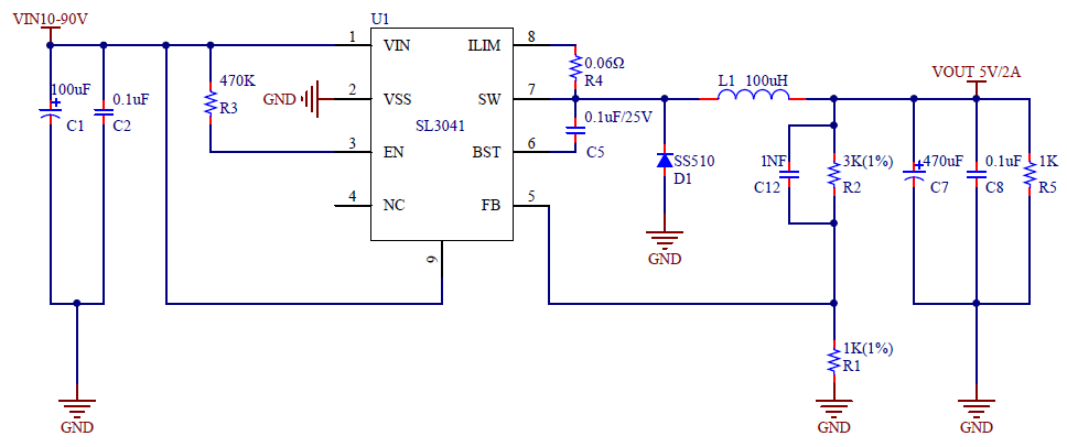
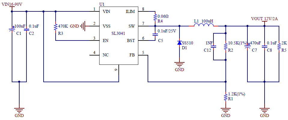
DC-DC100V降压72V恒压电源芯片
DC-DC100V降压60V恒压电源方案
DC-DC100V降压48V恒压电源IC
DC-DC100V降压36V恒压专用方案
电动车控制器是用来控制电动车电机的启动、运行、进退、速度、停止以及电动车的其它电子器件的核心控制器件,它就像是电动车的大脑,是电动车上重要的部件。电动车就来看主要包括电动自行车、电动二轮摩托车、电动三轮车、电动三轮摩托车、电动四轮车、电瓶车等,电动车控制器也因为不同的车型而有不同的性能和特点。

森利威尔推出DC100V,3A开关降压型转换器,电动车控制器专用方案
开云手机平台3041 100V,3A开关降压型转换器
产品概述
开云手机平台3041 是一款内部集成有功率MOSFET管可设定输出电流的降压型开关稳压器。可工作在宽
输入电压范围具有优良的负载和线性调整。宽范围输入电压(10V至100V)可提供最大3A电流的
高效率输出,可在移动环境输入的条件下实现各种降压型电源变换的应用。
开云手机平台3041 安全保护机制包括逐周期峰值限流、软启动、输出短路保护和过温保护。
开云手机平台3041 外围电路简单,封装采用ESOP8
产品特点
● 3A输出峰值电流
● 10V至100V宽工作电压范围
● 内置功率MOSFET
● 110KHZ固定开关频率
● 外置限流保护
● 逐周期过流保护
● 过热保护
● 软启动
● 输出短路保护
● >90%的效率
● 输出电压1.25至50V可调
● 采用ESOP8封装
产品应用
● 高电压功率转换
● 汽车系统
● 电池供电系统
● 电动车车载设备
● 平衡车
● 工业电力系统
产品应用图


开云手机平台