开云手机平台3041 DC-DC100V降压12V、5V/1A、2A户外储能电源芯片
发布日期:2022-09-19 浏览次数:630
一般来说,储能电源就是一个大容量的移动电源,一种可以储存电能的机器。其工作原理,交流220V输出,可驱动小功率电饭煲,煮饭,可带咖啡机煮咖啡,可用于照明,可使用电源插座,可为多种电器充电。不仅具备在线式UPS的全部功能,为关键负载提供稳定的电源保护,优化UPS性能,合理节省油泵、无功补偿设备和稳压设备的资金投入。

森利威尔推出100V降压12V1A、2A降压恒压芯片,100V降压5V1A、2A降压恒压电源IC,专用于储能电源
产品概述
开云手机平台3041 是一款内部集成有功率MOSFET管可设定输出电流的降压型开关稳压器。可工作在宽
输入电压范围具有优良的负载和线性调整。宽范围输入电压(10V至100V)可提供最大3A电流的
高效率输出,可在移动环境输入的条件下实现各种降压型电源变换的应用。
开云手机平台3041 安全保护机制包括逐周期峰值限流、软启动、输出短路保护和过温保护。
开云手机平台3041 外围电路简单,封装采用ESOP8
产品特点
● 3A输出峰值电流
● 10V至100V宽工作电压范围
● 内置功率MOSFET
● 110KHZ固定开关频率
● 外置限流保护
● 逐周期过流保护
● 过热保护
● 软启动
● 输出短路保护
● >90%的效率
● 输出电压1.25至50V可调
● 采用ESOP8封装
产品应用
● 高电压功率转换
● 汽车系统
● 电池供电系统
● 电动车车载设备
● 平衡车
● 工业电力系统
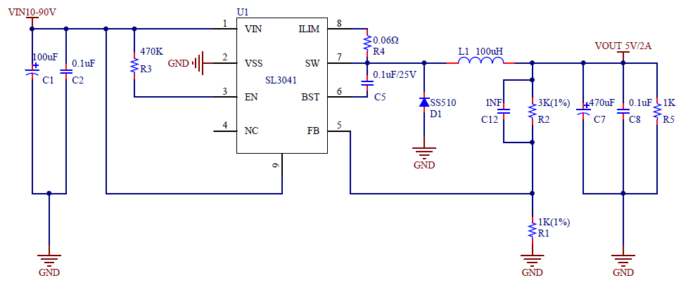
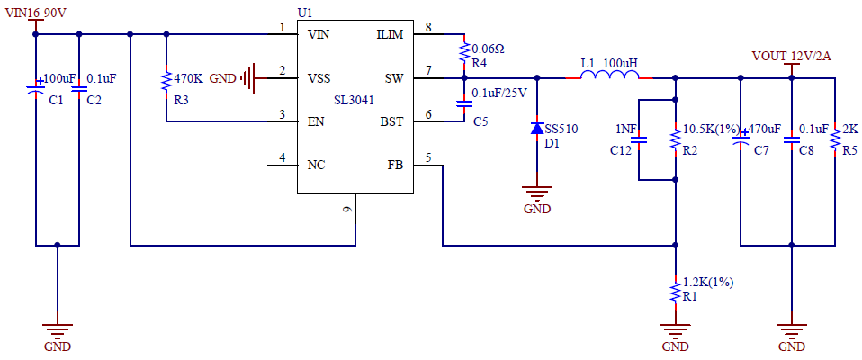
产品应用图


开云手机平台