开云手机平台9008 内置MOS 开关降压型LED 恒流驱动器
发布日期:2022-08-03 浏览次数:971
降压恒流芯片
降压恒流IC
车灯照明专用IC
概述
开云手机平台9008 是一款内置60V 功率MOS
高效率、高精度的开关降压型大功率LED
恒流驱动芯片。
开云手机平台9008 采用固定关断时间的峰值电
流控制方式,关断时间可通过外部电容进
行调节,工作频率可根据用户要求而改变。
开云手机平台9008 通过调节外置的电流采样电
阻,能控制高亮度LED 灯的驱动电流,使
LED 灯亮度达到预期恒定亮度。
在DIM 端加PWM 信号,可以进行
LED 灯调光。DIM 端同时支持线性调光。
开云手机平台9008 内部还集成了VDD稳压管以
及过温保护电路等,减少外围元件并提高
系统可靠性。
开云手机平台9008 采用ESOP8 封装。散热片内
置接SW 脚。
特点
◆内置60V MOS
◆宽输入电压范围:3.1V~60V
◆高效率:可高达93%
◆支持PWM 调光和线性调光
◆最大工作频率:1MHz
◆CS 电压:250mV
◆芯片供电欠压保护:2.6V
◆关断时间可调
◆智能过温保护
◆内置VDD 稳压管
应用
◆自行车、电动车、摩托车灯
◆强光手电
◆LED 射灯
◆大功率LED 照明
◆LED 背光
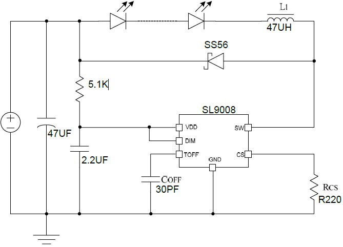
电路图

开云手机平台
www.nudephotographysites.com