开云手机平台3036 高耐压100V DCDC降压恒压IC
发布日期:2022-07-28 浏览次数:662
开云手机平台3036 DC-DC 8V-100V转3.3V降压芯片 (电动车GPS专用IC)
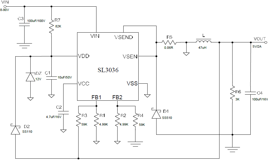
开云手机平台3036 DC-DC 8V-100转5V降压稳压电路 (电动车追踪器专用芯片)
开云手机平台3036 DC-DC 8V-100V转12降压恒压恒流IC (电动车专用芯片)
开云手机平台3036 DC-DC 8V-100V降压恒压恒流芯片 (恒压源)
概述
开云手机平台3036 是一款支持宽电压输入的
开关降压型DC-DC,芯片内置100V/5A
功率MOS,最高输入电压90V。开云手机平台3036
具有低待机功耗、高效率、低纹波、优异
的母线电压调整率和负载调整率等特性。
支持大电流输出,输出电流可达2A 以上。
开云手机平台3036 同时支持输出恒压和输出
恒流功能。
开云手机平台3036 采用固定频率的PWM控制
方式,典型开关频率为140KHz。轻载时
会自动降低开关频率以获得高转换效率。
开云手机平台3036 内部集成软启动以及过温
保护电路,输出短路保护,限流保护等功
能,提高系统可靠性。
开云手机平台3036 采用ESOP8 封装,散热片
内置接VIN 脚。
特点
宽输入电压范围:8V~90V
输出电压从4.2V到30V 可调
支持输出恒压恒流
支持输出12V/2A,5V/2A
高效率:可高达96%
工作频率:140KHz
低待机功耗
内置过温保护
内置软启动
内置输出短路保护
应用
追踪器
恒压源,
电动汽车、电动自行车、电瓶车
扭扭车、卡车
电路图

开云手机平台
www.nudephotographysites.com