开云手机平台3036D 内置MOS 60V开关降压型DC-DC转换器
发布日期:2022-07-28 浏览次数:666
DC-DC 55V降5V3A降压芯片
DC-DC 55V降12V3A降压IC
DC-DC 12V降5V3A稳压电路
概述
开云手机平台3036D 是一款支持宽电压输入的
开关降压型DC-DC,芯片内置60V/5A 功
率MOS,支持最高输入电压55V。
开云手机平台3036D 具有低待机功耗、高效率、
低纹波、优异的母线电压调整率和负载调
整率等特性。支持大电流输出,输出电流
可达3A
开云手机平台3036D 同时支持输出恒压和输出
恒流功能。
开云手机平台3036D 采用固定频率的PWM控制
方式,典型开关频率为140KHz。轻载时
会自动降低开关频率以获得高转换效率。
开云手机平台3036D 内部集成软启动以及过温
保护电路,输出短路保护,限流保护等功
能,提高系统可靠性。
开云手机平台3036D 采用ESOP8 封装,散热片
内置接VIN 脚。
特点
宽输入电压范围:8V~55V
输出电压从4.2V到30V 可调
支持输出恒压恒流
支持输出12V/3A; 5V/3A
高效率:可高达96%
工作频率:140KHz
低待机功耗
内置过温保护
内置软启动
内置输出短路保护
应用
恒压源,
电动汽车、电动自行车、电瓶车
扭扭车、卡车
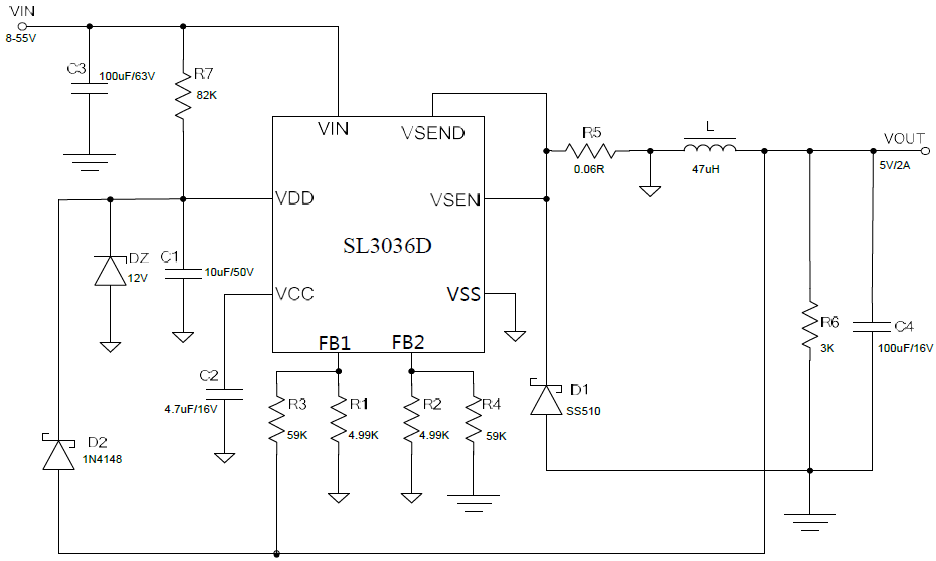
电路图

开云手机平台
www.nudephotographysites.com