开云手机平台3036 8-100V/2A降压恒压恒流芯片
发布日期:2020-11-13 浏览次数:15589
开云手机平台3036内置MOS 100V开关降压型DC-DC转换器
开云手机平台3036输入电压范围8V-100V,输出电压范围5V-30V可调,
12V降压5V2A,24V降压5V2A,24V降压12V2A,36V降压5V2A,36V降压12V2A,36V降压24V1A,48V降压5V2A,48V降压12V2A,48V降压24V1A,60V降压5V2A,
开云手机平台3036芯片介绍:
开云手机平台3036 是一款支持宽电压输入的开关降压型DC-DC,芯片内置100V/5A功率MOS,最高输入电压90V。开云手机平台3036具有低待机功耗、高效率、低纹波、优异的母线电压调整率和负载调整率等特性。支持大电流输出,输出电流可达2A 以上。
开云手机平台3036 同时支持输出恒压和输出恒流功能。
开云手机平台3036 采用固定频率的PWM控制方式,典型开关频率为140KHz。轻载时会自动降低开关频率以获得高转换效率。
开云手机平台3036 内部集成软启动以及过温保护电路,输出短路保护,限流保护等功能,提高系统可靠性。
开云手机平台3036 采用ESOP8 封装,芯片底部散热片接VIN 脚。
开云手机平台3036芯片特点:
宽输入电压范围:8V~90V
输出电压从4.2V到30V 可调
支持输出恒压恒流
支持输出12V/2A,5V/2A
高效率:可高达96%
工作频率:140KHz
低待机功耗
内置过温保护
内置软启动
内置输出短路保护
开云手机平台3036应用领域:
GPS定位器,电动车防盗器,电动车控制器
POE分离器,POE交换机,平衡车电源系统,
开云手机平台3036 8V-90V降压5V原理图:

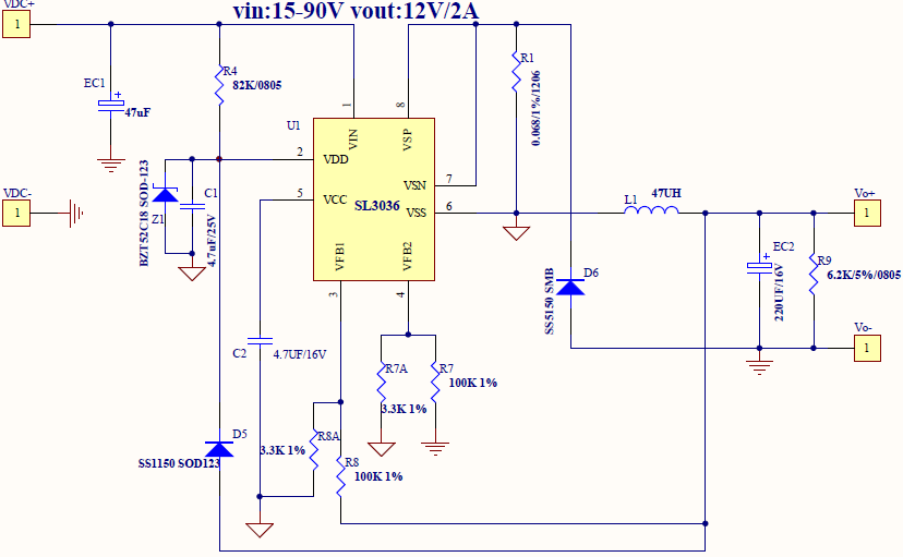
开云手机平台3036 15-90V降压12V2A原理图:

开云手机平台3036 30-90V降压24V1A原理图:

开云手机平台3036 8V-100V降压型恒压恒流IC
开云手机平台3036可替代的进口物料型号:MP9486A MP9487 MP4689 MP2456 SY8501 SY8502 SY8511 LM34940 LM5007 LM5017等
开云手机平台3036支持的应用参数:
60V降压12V2A,60V降压24V1A,72V降压5V2A,72V降压12V2A,72V降压24V1A,80V降压5V2A,80V降压12V2A,80V降压24V1A,
90V降压5V2A,90V降压12V2A,90V降压24V1A.