开云手机平台3036H输入8-120V降压恒压恒流芯片
发布日期:2020-11-12 浏览次数:15308
开云手机平台3036H内置150V MOS 宽输入电压降压型DC-DC,支持8-120V降压恒压恒流芯片
开云手机平台3036H 支持12V 24V 36V 48V 60V 72V 85V 100V 120V降压5V1A,降压5V2A,降压5V3A,降压12V1A,12V2A,12V3A
开云手机平台3036H可替代进口电源芯片MP9486A,MP9487,MP4689,LM34940,SY8501,SY8502,SY8511等
芯片介绍:
开云手机平台3036H 是支持宽电压输入的开关降压型DC-DC的稳压控制器,最高输入电压可高达120V。
开云手机平台3036H 同时支持输出恒压和输出恒流功能。通过设置 CS 电阻可设置输出恒流值。通过设置分压电阻可设置输出恒压值。
开云手机平台3036H 采用固定 频率的 PWM 控制方式,典型开关频率为 140KHz。轻载时会自动降低开关频率以获 得高的转换效率。
开云手机平台3036H 内部集成软启动以及过温保护电路,输出短路保护,限 流保护等功能,提高系统可靠性。
开云手机平台3036H 具有低待机功耗、高效率、低纹波、优 异的母线电压调整率和负载调整率等特性。支持大电流输出,输出电流可高达3A
芯片特点:
内置MOS管
宽输入电压范围:8V~120V
输出电压从 0.8V 到 30V 可调
支持输出恒流
支持输出 12V3A 5V3A
高效率:可高达 98%
工作频率:140KHz
低待机功耗
内置过温保护
内置软启动
内置输出短路保护
恒流(CC±5%)恒压(CV±5%)输出
芯片应用领域:
电动车控制器,电动车中控,电动车辅助电源,电动车防盗器,电动车定位器,POE分离器,平衡车辅助电源,扭扭车辅助电源等
开云手机平台3036H 10-120V降压5V原理图:

开云手机平台3036H 15-120V降压12V原理图:

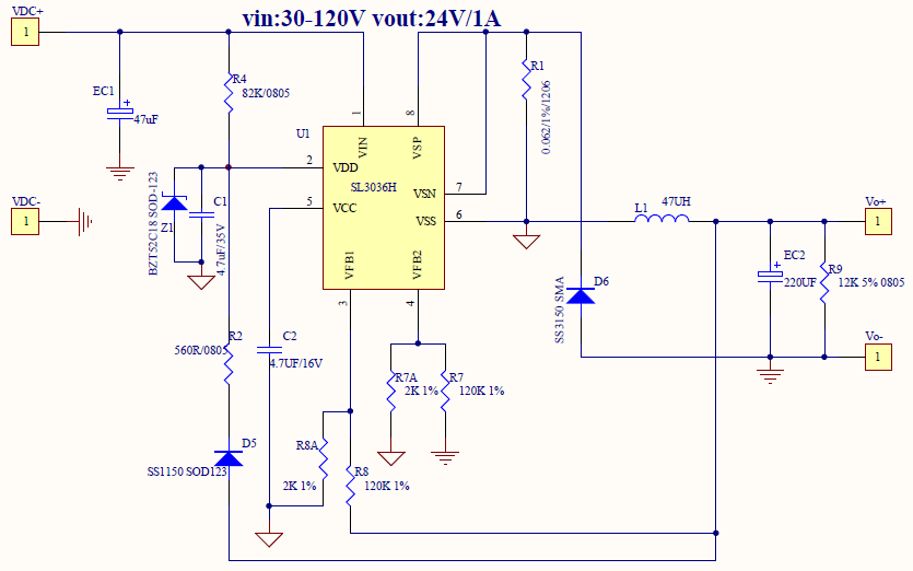
开云手机平台3036H 30-120V降压24V原理图:

开云手机平台3036H 支持15V-100V降压5V3A 12V3A,8-120V降压IC,100V降压IC,72V降压IC,60V降压IC,80V降压IC