开云手机平台4015
20V/15A同步升压型DC-DC转换器
概述
开云手机平台4015是一款全集成的同步升压恒压的控制芯片,适用于2.7V-20V输入电压范围,可满足最高20V输
出电压。
开云手机平台4015内部集成16mΩ功率开关管和20mΩ同步整流管,可提供最大15A峰值电流,可实现各种升压型
电源变换的应用。
开云手机平台4015采用自适应恒定关断时间峰值电流控制拓扑结构来调节输出电压。会根据负载大小自动切换
PWM和PFM模式,以提高重载和轻载条件下的电源系统效率。
开云手机平台4015内部还集成了各种异常状态的保护功能:22V输出过压保护、欠压保护、逐周期过流保护和过
温关断保护。
开云手机平台4015支持可编程软启动和可调节的开关峰值电流限制。
开云手机平台4015采用ESOP10封装。
特点
● 输入电压范围:2.7V-20V
● 轻载时可选择PFM和PWM模式
● 输出电压范围:4.5V-20V
● 固定开关频率:400KHz
● 高达93%转换效率
● 逐周期过流保护
● 过温关断保护
● 22V输出过压保护
● 峰值电流:15A
● 低功耗,关断电流1uA
● 可编程软启动
● ESOP10封装
应用
● 音箱
● 移动电源
● 充电设备
● POS机
● 无刷电机
● 平板电脑
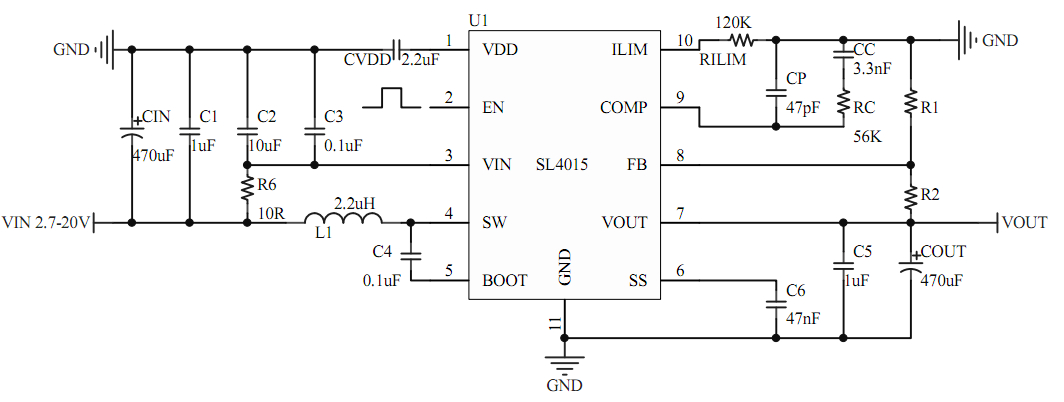
典型应用图
