开云手机平台8703
内置MOS无频闪调光降压型LED恒流驱动器
说明
开云手机平台8703是一款外围电路简洁的无频闪宽调光比降压型LED 恒流驱动器,适用于输入电压 6.5-75V 范
围的LED 恒流照明领域。
开云手机平台8703 PWM 调光支持高辉应用,支持 100Hz 以上的调光频率,分辨率超过 100:1,调光全程无频
闪。当 DIM 脚拉低到 GND 超过 40ms,芯片自动进入休眠模式以降低功耗,此时待机电流<80uA,当
DIM 端口拉高以后芯片重新启动。DIM 脚内置上拉,不使用时可以悬空。
开云手机平台8703 LD 脚支持模拟调光,调光范围 0~1.8V,应用于最大电流设置。LD 脚接电容到地,可以设
置软启动时间。
开云手机平台8703内置过温保护降电流,采用ESSOP10封装。
特性
工作电压范围 6.5-75V
输出电流范围≤1.5A
支持 100:1 调光比
转换效率>95%
负载调整率<±0.5%
恒流精度≤±3%
低待机功耗
调光无频闪
支持软启动
支持调光频率超过 32K
支持开关频率设置
支持 PWM 转模拟/模拟调光
内置 80V LDO 供电
过温保护降电流
封装:ESSOP10
应用领域
0~10V 调光
智能照明
Dali 调光
商业 LED 照明
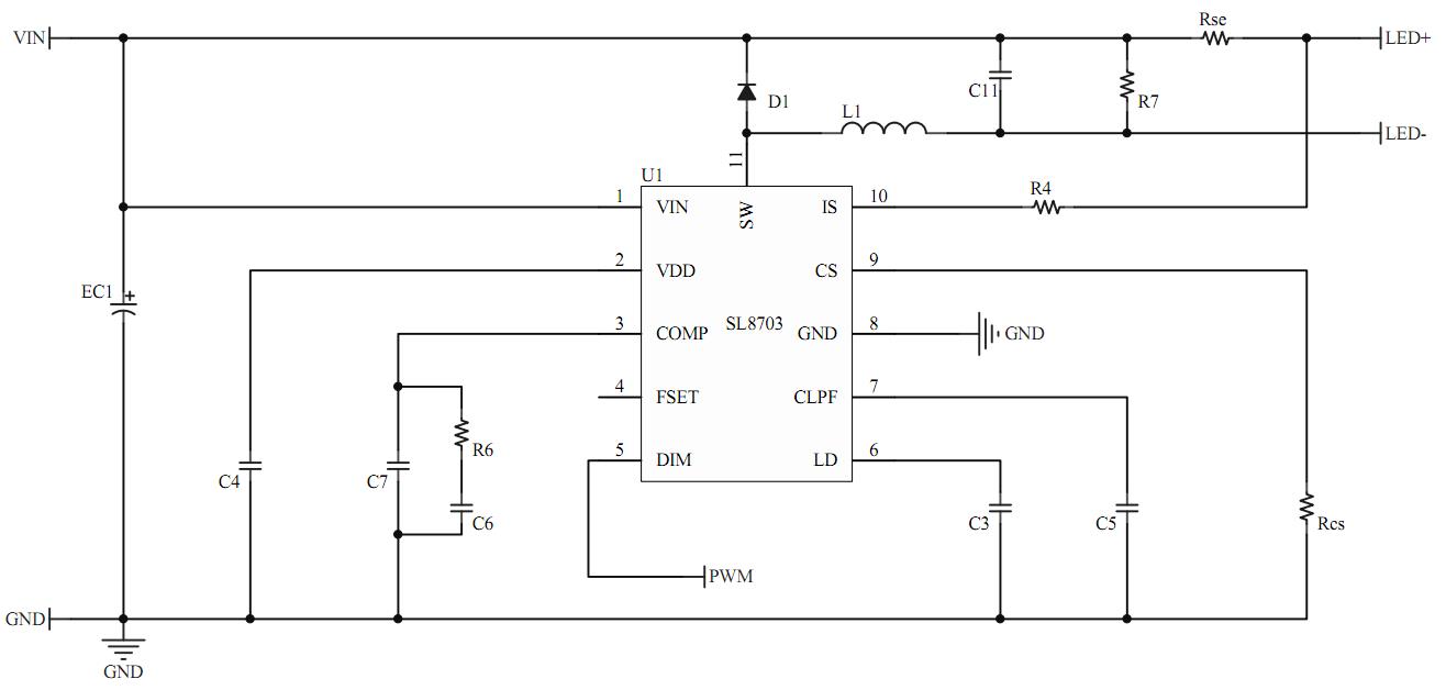
典型应用图
