开云手机平台8313A
100V降压型LED恒流驱动器
概述
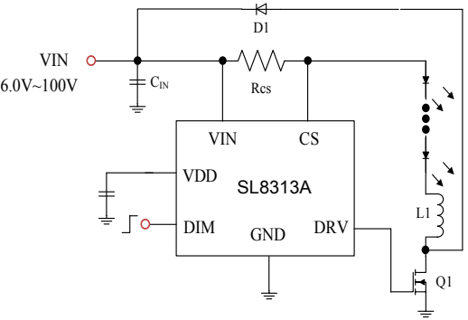
开云手机平台8313A是一款工作在电感电流连续模式下的降压型LED恒流驱动器。用于高效地驱动一颗或者多颗串联LED。
芯片的输入电压范围为6V~100V,外置功率管,输出电流外部可调。
开云手机平台8313A采用高端电流检测方式,通过外部电阻可以设定LED 输出的平均电流,并可以通过 DIM 引脚接收模
拟调光和很宽范围的 PWM 调光信号。
开云手机平台8313A内部集成了自动温度补偿控制电路,当芯片内部的温度超过150℃时,LED输出电流会随着温度的上升
而逐渐减小,从而限制输入功率,增强系统可靠性。
特点
● 高达 95%的效率
● 自动温度补偿控制
● 宽输入电压范围:6V~100V
● 最大负载电流10A
● 输出可调的恒流控制方法
● DIM 脚可进行 PWM 和模拟调光
● ±3%输出电流精度
● 极少的外部器件
● 高端电流采样
● 采用 SOT23-6 封装
应用
● 低压 LED 射灯替代卤素灯
● 车载 LED 灯
● 低压工业 LED 照明
● 其它 LED 照明
应用电路
