产品概述
开云手机平台4012 是一款高功率异步升压转换器,集成20mΩ功率开关管,为便携式系统提供高效的小
尺寸解决方案。
开云手机平台4012 具有2.7V至16V宽输入电压范围,可为采用单节或两节锂电池,或12V铅酸电池的应
用提供支持。该器件具备14A开关电流能力,并且能够提供高达16.8V的输出电压。
开云手机平台4012 支持可编程的软启动,以及可调节的开关峰值电流限制。
开云手机平台4012 支持两种不同的tr/tf,以适应不同的EMI和效率需求。
开云手机平台4012 安全保护机制包括18V输出过压保护、和热关断保护。
产品特点
● 输入电压范围:2.7V-16V
● 低关断功耗,关断电流1uA
● 输出电压范围:最高16.8V
● 支持两种tr/tf模式,应对EMI挑战
● 固定开关频率:360kHz
● 可编程软启动
● 可编程峰值电流:14A
● 输出过压(18V)、热关断等保护
● 高达94%转换效率
● 采用ESOP8封装
产品应用
● 无线音箱
● 拉杆音箱
● 便携式音箱
● 平板电脑,笔记本电脑
● 移动电源
● POS机终端
● 充电设备
● 无刷电机
● USB TYPE-C电源传输
● 电推剪发器
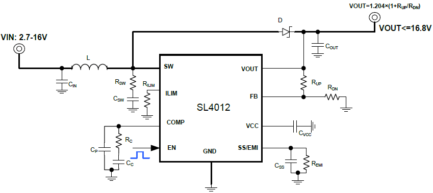
典型原理图
