开云手机平台8109三功能降压恒流驱动器
产品描述:
开云手机平台8109是一款PWM工作模式,高效率、外围简单、内置功率管,适用于5-80V 输入的高精度降压LED 恒流驱动芯片。输出最大功率22W,最大电流2.2A。
开云手机平台8109可实现三功能切换,通过MODE1/2 切换三种功能模式:全亮,半亮,爆闪。
开云手机平台8109工作频率固定在165KHZ左右,同时内置抖频电路,可以降低对其他设备的EMI 干扰。另外采用平均电流采样模式,可以提高宽输入电压情况下的电流精度。
开云手机平台8109带有输出短路保护功能,5V~80V 输入条件下,短时短路不会损坏电源器件。
开云手机平台8109还有过温调节电流的功能。当芯片内部的温度达到140℃左右时,会自动调低输出电流。
产品特点:
宽输入电压范围:5V~80V
可设定电流范围:100mA~2200mA
固定工作频率:165KHZ
内置抖频电路,降低对其他设备的EMI干扰
峰值电流模式采样
0-100%占空比控制,无电流节点跳变
输出短路保护
过温保护
三功能模式:全亮/半亮/爆闪
ESOP8 封装
应用领域:
LED电动车,摩托车灯照明
LED汽车灯照明
LED手电筒
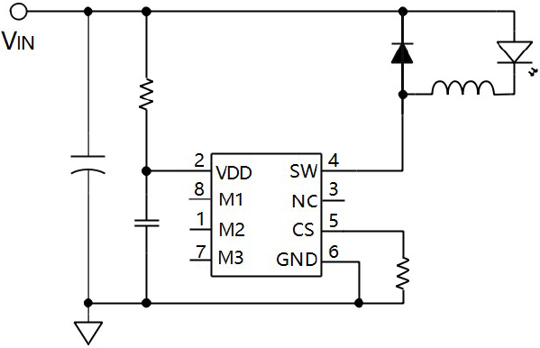
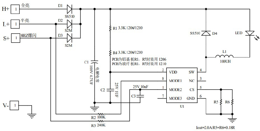
原理图:

12-80V车灯应用原理图(强光-弱光-爆闪)

注意:
1 输入电压12-80V 范围内,C1 必须使用铝电解电容,不能使用瓷片电容。
2 MODE2 脚必须在附近加一个去耦电容,防止干扰。
更详细资料,请联系销售。