开云手机平台8311A 60V降压型LED恒流驱动器
概述:
开云手机平台8311A是一款工作在电感电流连续模式下的降压型LED恒流驱动器。用于高效地驱动一颗或者多颗串联LED。芯片的输入电压范围为6V~60V,外置功率管,输出电流外部可调。
开云手机平台8311A采用高端电流检测方式,通过外部电阻可以设定LED输出的平均电流,并可以通过DIM引脚接收模拟调光和很宽范围的PWM调光信号。当DIM的电压低于0.33V时,开云手机平台8311A关断功率管,进入低功耗的待机模式。
开云手机平台8311A内部集成了自动温度补偿控制电路,当芯片内部的温度超过130℃时,LED输出电流会随着温度的上升而逐渐减小,直到芯片内部的温度上升到150℃时,LED输出电流最终会稳定在设定输出电流值的40%。这就避免了传统过温保护所引起的LED低频闪烁问题。
特点:
高达95%的效率
自动温度补偿控制
宽输入电压范围:6V~60V
输出可调的恒流控制方法
DIM脚可进行PWM和模拟调光
±3%输出电流精度
内置LED开路/短路保护
软启动时间可调
极少的外部器件
高端电流采样
采用SOT23-6封装
应用:
低压LED射灯替代卤素灯
车载LED灯
低压工业LED照明
其它LED照明
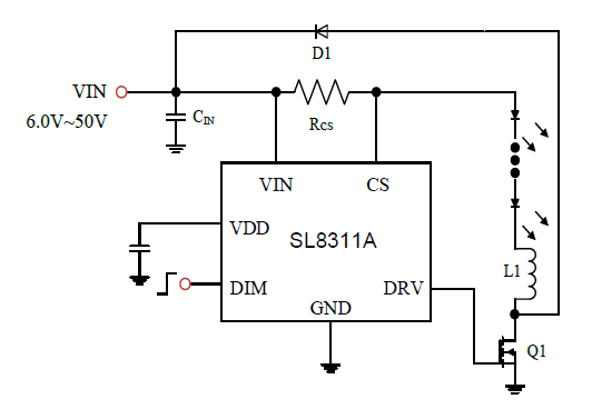
原理图:

更详细资料,请联系业务索要规格书!