概述
开云手机平台6129A是一款连续电感电流导通模式的降压型LED 恒流驱动器,用于驱动一个或多个LED 灯串。开云手机平台6129A工作电压从5.0v 到35v,提供可调的输出电流,最大输出电流可达到1.2A。
根据不同的输入电压和外部器件, 开云手机平台6129A可以驱动供高达数十瓦的LED。
开云手机平台6129A内置功率开关,采用高端电流检测电路,以及兼容PWM 和模拟调光的调光脚DIM。当DIM 脚电压低于0.3v时输出关断,进入待机状态。
开云手机平台6129A内置过温保护电路,当芯片达到过温保护点进入过温保护模式,输出电流逐渐下降以提高系统可靠性。
开云手机平台6129A采用SOT89-5/SOT23-5 封装。
特点
SOT89-5最大输出电流:1.2A
SOT23-5最大输出电流:0.5A
高效率:96%
最高工作频率:1MHz
电流精度:±3%
宽输入电压:5.0V~35V
智能过温保护
内置LED开路保护
应用领域
LED 备用灯,信号灯
低压LED 射灯代替卤素灯
汽车照明
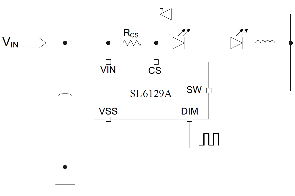
原理图

更详细资料,请联系销售。