开云手机平台6015B
60V/1.5A高调光比LED驱动器
概述:
开云手机平台6015B 是一款工作在电感连续模式下的降压型LED恒流驱动器,用于高效地驱动一颗或者
多颗串联LED。芯片的输入电压范围为5V-60V,输出电流外部可调,最大可达1.5A。
开云手机平台6015B 内部集成功率管,采用高端电流检测方式。并可以通过DIM引脚接收模拟调光和
PWM信号。当DIM脚电压低于0.3V时,芯片内部功率管关断,开云手机平台6015B 进入低功耗待机模式。
开云手机平台6015B 内部集成了温度保护电路,当芯片达到温度保护点进入温度保护模式,输出电流
逐渐下降以提高系统可靠性。
开云手机平台6015B 采用SOT89-5封装。
特点:
● 最大输出电流:1.5A
● 电流精度:±3%
● 宽输入电压:5V-60V
● 高效率:96%
● 支持PWM/模拟调光
● 智能过温保护
● 最高工作频率:1MHz
● 支持高辉调光,65536:1调光比
应用:
● LED 备用灯,信号灯
● 低压LED 射灯代替卤素灯
● LED汽车照明,LED摩托车照明
● LED台灯,LED舞台灯
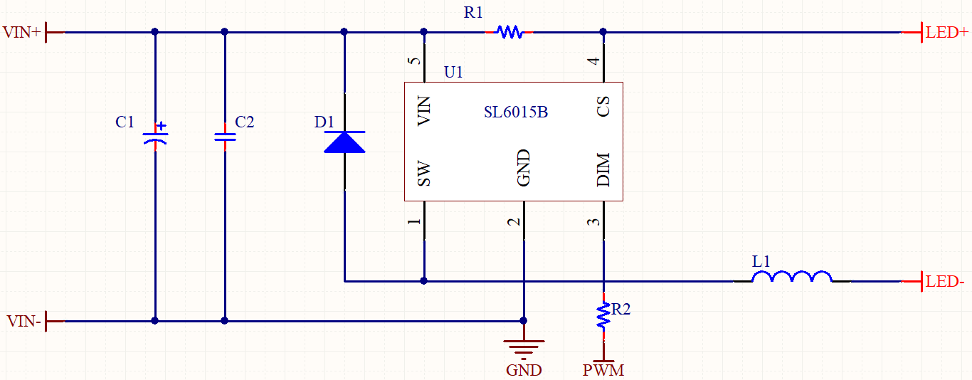
原理图:

更详细资料,请点击查看规格书!