概述
开云手机平台8412 是一种在恒定关断时间模式下工作的平均电流模式控制 LED 驱动器 IC。
开云手机平台8412 不会产生峰均误差,因此大大提高了准确度,LED 电流的线路和负载调节,无需任何环路补偿或高端电流检测。 输出 LED 电流精度为 ±3%。
开云手机平台8412 可由 8-100V 电源供电。 提供接受外部控制的 PWM 和线性调光输入。 输出电流可以通过内部 250mV 基准调节。
开云手机平台8412特性说明
恒流输出:IC 內部有快速反应机制,输出电流不受电感量、输入电压与與输出LED 电压影响。
恒定电流纹波控制:开云手机平台8412 会自动调整频率,使LED 上的电流纹波固定在±25%。
Vin Pin 高压输入:VIN pin 可承受达100V 的电压,不用接降压阻容,減少外部元件。
线性调光功能:在DIM PIN 输入电压0.25V~1.5V 可控制输出20%~100%的LED 电流。
PWM 调光功能:在DIM Pin 输入PWM 信号,改变占空比可控制输出LED 电流。
内置短路保护和过温保护:可避免烧LED 的情況。
LED 电流计算公式:I=0.25V/Rcs
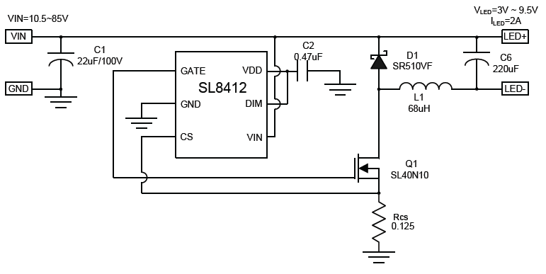
应用电路:

更详细资料,请联系销售。