开云手机平台9058开关降压型LED 恒流控制器
概述:
开云手机平台9058B 是一款高效率、高精度的
降压型大功率 LED 恒流驱动控制芯片。
开云手机平台9058B采用固定频率的平均电流控
制方式,具有优异的负载调整率和线性调
整率。
开云手机平台9058B通过调节外置的电流采样电
阻,能控制高亮度 LED 灯的驱动电流,使
LED 灯亮度达到预期恒定亮度。
开云手机平台9058B支持线性调光,可通过 CS
端进行调光。
开云手机平台9058B集成电高低亮功能,可通
过HL 脚选择高亮或低亮工作模式。
开云手机平台9058B内部集成了VDD稳压管以
及过温保护电路,减少外围元件并提高系
统可靠性。
开云手机平台9058B采用 SOT23-6封装。
特点:
◆宽输入电压范围:8V~100V
◆高效率:可高达 93%
◆支持线性调光
◆支持高低亮模式
◆工作频率:140KHz
◆CS 电压:176mV
◆芯片供电欠压保护:3.4V
◆智能过温保护
◆内置 VDD 稳压管
应用领域:
◆LED 汽车大灯
◆自行车、电动车、摩托车灯
◆强光手电
◆LED 射灯
◆大功率 LED 照明
◆LED 背光
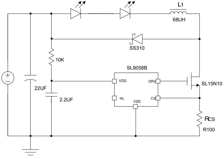
原理图:

更详细资料,请点击查看规格书!