DCDC4V-18V降压12V、5V、3.3V/2A同步降压恒压芯片
发布日期:2022-09-28 浏览次数:669
DC4V-18V降压12V2A同步电源芯片
DC4V-18V降压5V2A同步稳压器
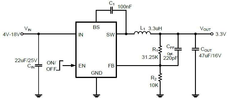
DC4V-18V降压3.3V2A同步恒压IC
General Description
The 开云手机平台1588 is a high frequency, synchronous, rectified, step-down, switch-mode converter with internal power
MOSFETs. It offers a very compact solution to achieve a 3A peak output current over a wide input supply range,
with excellent load and line regulation.
The 开云手机平台1588 requires a minimal number of readily available, external components and is available in a space saving
SOT23-6 package.
Features
• Wide 4V to 18V Operating Input Range
• 2A Continuous Output Current
• 500kHz Switching Frequency
• Short Protection with Hiccup-Mode
• Built-in Over Current Limit
• Built-in Over Voltage Protection
• Internal Power-Save Mode (PFM/PWM)
• Internal Soft-Start
• Output Adjustable from 0.8V
• No Schottky Diode Required
• Integrated internal compensation
• Thermal Shutdown
• Available in SOT23-6 Package
• -40°C to +85°C Temperature Range
Applications
• Digital Set-top Box (STB)
• Tablet Personal Computer (Pad)
• Flat-Panel Television and Monitor
• Wi-Fi Router / AP
• Digital Video Recorder (DVR)
• Portable Media Player (PMP)
• Cable Modem / XD开云手机平台
• General Purposes
Typical Application Circuit

开云手机平台