开云手机平台3063 DCDC60V高耐压降压 5A大电流外扩MOS降压恒压芯片
发布日期:2022-09-22 浏览次数:583
产品概述
开云手机平台3063是一款外部驱动MOSFET的降压型开关稳压器,工作在宽输入电压范围具有优良的
负载和线性调整。宽范围输入电压(6V至60V)可提供大电流高效率输出。
开云手机平台3063安全保护机制包括逐周期电流峰值限流、过温保护等。
开云手机平台3063外围电路简单,封装采用SOP8。
产品特点
6V至60V宽工作电压范围
>90%的效率
140kHz-500kHz频率可调
低功耗
过温保护
输出电压可调
逐周期过流保护
采用SOP8封装
应用范围
高电压功率转换
电动车车载设备
汽车系统
平衡车
电池供电系统
工业电力系统
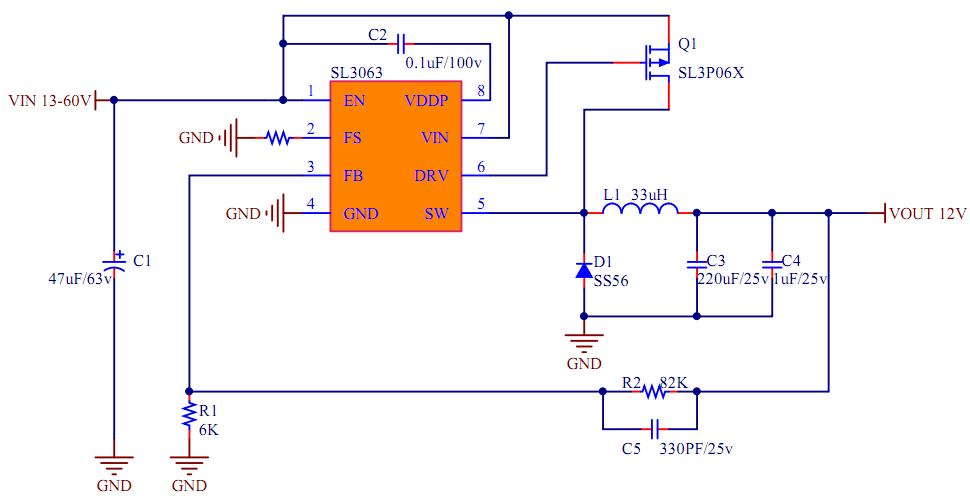
电路图

开云手机平台