开云手机平台3061 DC40V降压28V、12V、5V/2.5A降压恒压芯片
发布日期:2022-09-22 浏览次数:675
dc40V转28V降压恒压芯片
dc40V转12V降压IC
dc40V转5V降压电源芯片
产品概述
开云手机平台3061是一款内部集成功率MOSFET的降压型开关稳压器,工作在宽输入电压范围具有优良的
负载和线性调整。宽范围输入电压(6V至40V)可提供最大2.5A电流高效率输出。
开云手机平台3061安全保护机制包括逐周期电流峰值限流、过温保护等。
开云手机平台3061外围电路简单,封装采用SOP8。
产品特点
最大2.5A输出电流
逐周期过流保护
6V至40V宽工作电压范围
>90%的效率
内置功率MOSFET
低功耗
140kHz-500kHz频率可调
输出电压可调
过温保护
采用SOP8封装
应用范围
高电压功率转换
电动车车载设备
汽车系统
平衡车
电池供电系统
工业电力系统
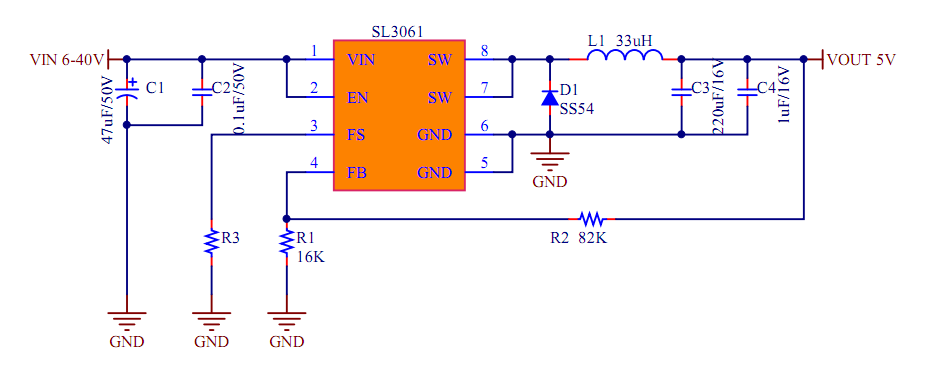
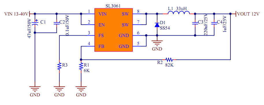
应用电路


开云手机平台