开云手机平台6129A 35V/1.2A、高调光比 LED 恒流驱动器
发布日期:2022-08-03 浏览次数:888
DCDC35V降压恒流驱动芯片
DCDC35V降压恒流驱动IC
DCDC35V降压恒流LED驱动电路
概述
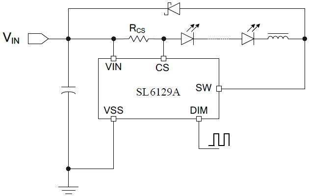
开云手机平台6129A是一款连续电感电流导通模式的降压型LED 恒流驱动器,用于驱动一个或多个LED 灯串。开云手机平台6129A工作电压从5.0v 到35v,提供可调的输出电流,最大输出电流可达到1.2A。根据不同的输入电压和外部器件, 开云手机平台6129A可以驱动供高达数十瓦的LED。
开云手机平台6129A内置功率开关,采用高端电流检测电路,以及兼容PWM 和模拟调光的调光脚DIM。当DIM 脚电压低于0.3v时输出关断,进入待机状态。
开云手机平台6129A内置过温保护电路,当芯片达到过温保护点进入过温保护模式,输出电流逐渐下降以提高系统可靠性。
开云手机平台6129A采用SOT89-5/SOT23-5 封装。
特点
◆SOT89-5 最大输出电流:1.2A
◆SOT23-5 最大输出电流:0.5A
◆高效率:96%
◆最高工作频率:1MHz
◆电流精度:±3%
◆宽输入电压:5.0V~35V
◆智能过温保护
◆内置LED开路保护
应用领域
◆LED 备用灯,信号灯
◆低压LED 射灯代替卤素灯
◆汽车照明
电路图

开云手机平台
www.nudephotographysites.com