开云手机平台9016 内置100V MOS 开关降压型LED恒流驱动IC
发布日期:2022-08-01 浏览次数:923
100V宽电压降压恒流驱动芯片
100V高耐压降压恒流LED驱动IC
完全替代南麟LN2516方案
概述
开云手机平台9016 是一款内置100V 功率MOS
高效率、高精度的开关降压型大功率LED
恒流驱动芯片。
开云手机平台9016 采用固定频率的PWM 工作
模式,典型工作频率为160KHz。
开云手机平台9016 采用平均电流检测模式,因
此具有优异的负载调整率特性。
开云手机平台9016 集成了高低亮功能,可以通
过MODE 端口实现高低亮的功能切换。
MODE 悬空为高亮模式,MODE 接高电平
为1/2 电流的低亮模式。
开云手机平台9016 内部还集成了VDD稳压管以
及过温保护电路等,减少外围元件并提高
系统可靠性。
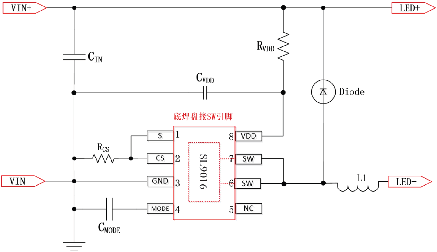
开云手机平台9016 采用ESOP8 封装。散热片内
置接SW 脚。
特点
◆内置100V MOS
◆宽输入电压范围:8V~100V
◆高效率:可高达93%
◆工作频率:160KHz
◆芯片供电欠压保护:4.1V
◆平均电流工作模式
◆智能过温保护
◆内置VDD 稳压管
应用
◆电动自行车、摩托车灯
◆汽车照明
◆直流或交流输入LED 驱动
◆大功率LED 照明
◆LED 背光
电路图
