开云手机平台3043 10V-120V宽输入电压 10A大电流开关降压型转换器
发布日期:2022-07-29 浏览次数:840
DC 120V降3.3V降压恒压芯片
DC 120V降5V稳压芯片
DC 120V降12V降压恒压电路
概述
开云手机平台3043 是一款外驱MOSFET管可设定输出电流的降压型开关稳压器,可工作在宽输入电压范
围具有优良的负载和线性调整。宽范围输入电压10V至120V可提供最大10A的输出电流,可在移动
环境输入的条件下实现各种降压型电源转换的应用。
开云手机平台3043 安全保护机制包括逐周期峰值限流、输出短路保护和过温保护。
开云手机平台3043 外围电路简单,封装采用ESOP8。
特点
● 最大10A输出电流
● 10V至120V宽工作电压范围
● 75KHz固定开关频率
● 逐周期限流保护
● 输出短路关断保护
● 热保护
● >90%的效率
● 输出从1.25V至50V可调
● ESOP8封装
应用
● 电动车转换器
● 汽车系统
● 电池供电系统
● 电动车车载设备
● 平衡车电源
● 工业电力系统
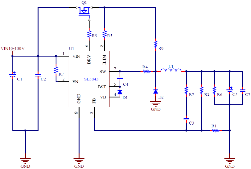
应用图

开云手机平台
www.nudephotographysites.com