宽输入电压范围9V~120V 10A电流降压IC
发布日期:2022-07-29 浏览次数:867
DC 120V转3.3V/10A外置MOS降压稳压器
DC 120V转5V/10A降压恒压芯片
DC 120V转12V/10A降压恒压电路
概述
开云手机平台3042 是一款外驱MOSFET管可设定输出电流的降压型开关稳压器,可工作在宽输入电压范
围具有优良的负载和线性调整。宽范围输入电压9V至120V可提供最大10A的峰值电流,可在移动
环境输入的条件下实现各种降压型电源转换的应用。
开云手机平台3042 安全保护机制包括逐周期峰值限流、软启动、输出短路保护和过温保护。
开云手机平台3042 外围电路简单,封装采用ESOP8
特点
● 10A峰值电流输出
● 9V至120V宽工作电压范围
● 120KHz固定开关频率
● 外置限流保护
● 逐周期过流保护
● 输出短路打嗝保护
● 热保护
● 软启动
● >90%的效率
● 输出从1.25V至50V可调
● ESOP8封装
应用
● 高电压功率转换
● 汽车系统
● 电池供电系统
● 电动车车载设备
● 平衡车
● 工业电力系统
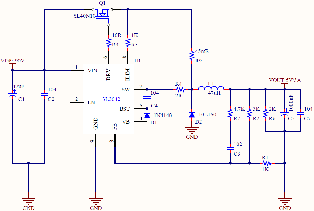
应用图

开云手机平台
www.nudephotographysites.com