开云手机平台3038 8V~150V宽输入电压降压恒压芯片
发布日期:2022-07-28 浏览次数:796
dcdc 150V转3.3V降压恒压芯片
dcdc 150V转5V降压恒压恒流IC (电动车车充芯片)
dcdc 150V转12V降压稳压电路
概述
开云手机平台3038 是一款支持宽电压输入的
开关降压型DC-DC 控制器,最高输入电
压可超过150V。开云手机平台 3038 具有低待机功
耗、高效率、低纹波、优异的母线电压调
整率和负载调整率等特性。支持大电流输
出,输出电流可高达5A 以上。
开云手机平台3038 同时支持输出恒压和输出
恒流功能。通过设置CS 电阻可设置输出
恒流值。通过设置FB1、FB2 引脚的分压
电阻可设置输出恒压值。
开云手机平台3038 采用固定频率的PWM控制
方式,典型开关频率为140KHz。轻载时
会自动降低开关频率以获得高的转换效
率。
开云手机平台3038 内部集成软启动以及过温
保护电路,输出短路保护,限流保护等功
能,提高系统可靠性。
开云手机平台3038 采用SOP8 封装。
特点
宽输入电压范围:8V~150V
输出电压从4.2V 到30V 可调
支持输出恒压恒流
支持输出12V/5A,5V/5A
高效率:可高达96%
工作频率:140KHz
低待机功耗
内置过温保护
内置软启动
内置输出短路保护
应用
车充、电池充电
恒压源
电动汽车、电动自行车、电瓶车
扭扭车、卡车
内置VDD稳压管
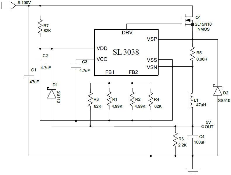
电路图
