低功耗60V降压恒压 5A大电流电源芯片
发布日期:2022-07-28 浏览次数:878
DCDC 60V转3.3V降压恒压芯片
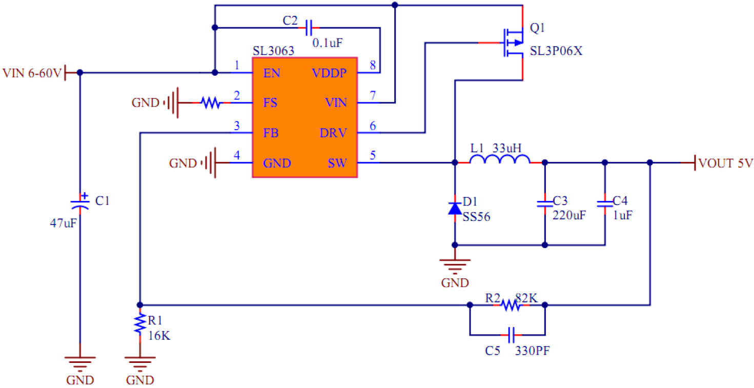
DCDC 60V转5V降压恒压IC
DCDC 60V转12V降压稳压电路
概述
开云手机平台3063是一款外部驱动MOSFET的降压型开关稳压器,工作在宽输入电压范围具有优良的
负载和线性调整。宽范围输入电压(6V至60V)可提供大电流高效率输出。
开云手机平台3063安全保护机制包括逐周期电流峰值限流、过温保护等。
开云手机平台3063外围电路简单,封装采用SOP8。
特点
● 6V至60V宽工作电压范围
● >90%的效率
● 低功耗
● 140KHZ-500KHZ频率可调
● 过温保护
● 逐周期过流保护
● 采用SOP8封装
● 输出电压可调
应用范围
● 高电压功率转换
● 汽车系统
● 电池供电系统
● 电动车车载设备
● 平衡车
● 工业电力系统
电路图

开云手机平台
www.nudephotographysites.com