10-120V 1.5A开关降压型dc-dc芯片开云手机平台3041H
发布日期:2022-06-16 浏览次数:1650
10-120V 1.5A开关降压型dc-dc芯片开云手机平台3041H
10-120V降压3.3V1.5A
10-120V降压5V 1.5A GPS定位器 电动车中控 电动车仪表
概述:
开云手机平台3041H 是一款内部集成有功率MOSFET管可设定输出电流的降压型开关稳压器。可工作在宽
输入电压范围具有优良的负载和线性调整。宽范围输入电压(10V至120V)可提供最大1.5A电流的
高效率输出,可在移动环境输入的条件下实现各种降压型电源变换的应用。
开云手机平台3041H 安全保护机制包括逐周期峰值限流、软启动、输出短路保护和过温保护。
开云手机平台3041H 外围电路简单,封装采用ESOP8
特点:
● 1.5A输出峰值电流
● 10V至120V宽工作电压范围
● 内置功率MOSFET
● 110KHZ固定开关频率
● 外置限流保护
● 逐周期过流保护
● 过热保护
● 软启动
● 输出短路保护
● >90%的效率
● 输出电压1.25至50V可调
● 采用ESOP8封装
应用领域:
● 高电压功率转换
● 汽车系统
● 电池供电系统
● 电动车车载设备
● 平衡车
● 工业电力系统
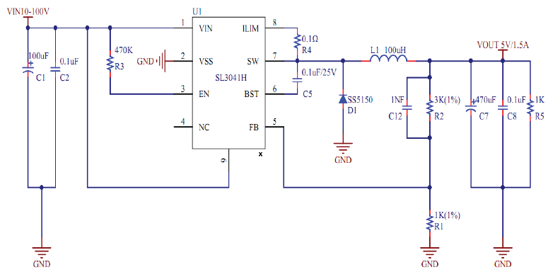
原理图:
